财付通规范银行营销活动 支付营销成银行利器
AI导读:
财联社6月26日讯,财付通规范银行营销活动运营,涉及商户合作、API发放优惠等。规范禁止在用户无感知情况下发放优惠,违规者将受约束。支付营销正成为银行高效营销利器,微信支付提供完整营销产品。
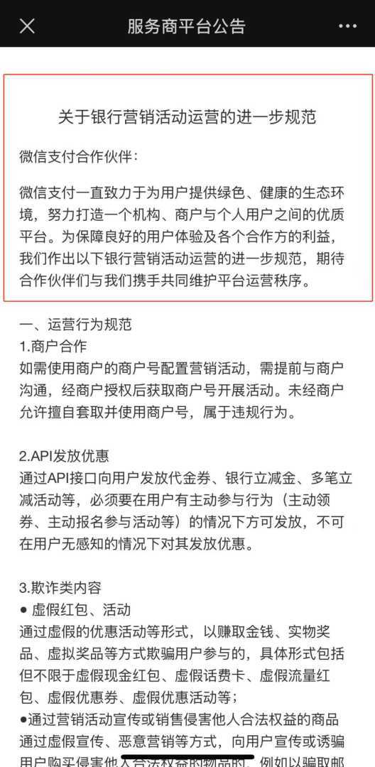
财联社6月26日讯(记者邹俊涛)6月26日,市场消息称财付通(微信支付)规范银行营销活动运营,涉及商户合作、API发放优惠等。财付通官网虽未披露,但腾讯方面确认公告存在,6月25日已签署发布《关于银行营销活动运营的进一步规范》。
某城商行人士表示新规昨日刚发布,该行尚未收到反馈。此前,有银行接口因腾讯政策调整易受风控管制。

规范禁止在用户无感知情况下发放代金券、立减金等
规范要求,商户合作需提前沟通授权,API发放优惠需用户主动参与,欺诈类内容运营也被纳入规范。违规者将视情节采取约束策略,包括回收权限、封禁商户号等。
支付营销正成为银行高效营销利器
微信支付平台提供完整的银行营销产品,包括首绑有礼、月月刷等。银行通过微信、支付宝等渠道营销拓客,发放支付优惠吸引用户。业内人士指出,支付营销正在成为银行高效营销利器。
(文章来源:财联社)
郑重声明:以上内容与本站立场无关。本站发布此内容的目的在于传播更多信息,本站对其观点、判断保持中立,不保证该内容(包括但不限于文字、数据及图表)全部或者部分内容的准确性、真实性、完整性、有效性、及时性、原创性等。相关内容不对各位读者构成任何投资建议,据此操作,风险自担。股市有风险,投资需谨慎。如对该内容存在异议,或发现违法及不良信息,请发送邮件至yxiu_cn@foxmail.com,我们将安排核实处理。

