数据集:人工智能新时代的核心资源
AI导读:
本文探讨了在新一代人工智能加速演进的过程中,数据集作为驱动智能系统持续进化的“第一性资源”的重要性。数据集不仅是人工智能系统的输入资源,更是其能力构建、价值表达与生态扩展的核心基础。
中国人民大学科学研究处、中国人民大学信息资源管理学院:钱明辉、杨建梁
在新一代人工智能加速发展的浪潮中,数据已成为驱动智能系统进化的“第一性资源”。算法构建了智能大脑的结构,而数据则决定了其认知的边界与价值导向。明确数据与数据集的关系,掌握不同数据集的结构特点及应用场景,对模型训练、系统部署及技术治理的作用,是构建智能时代基础能力体系的关键。数据价值从底层积累中释放,推动人工智能由感知智能迈向认知智能。
一、数据内涵:复杂的概念体系
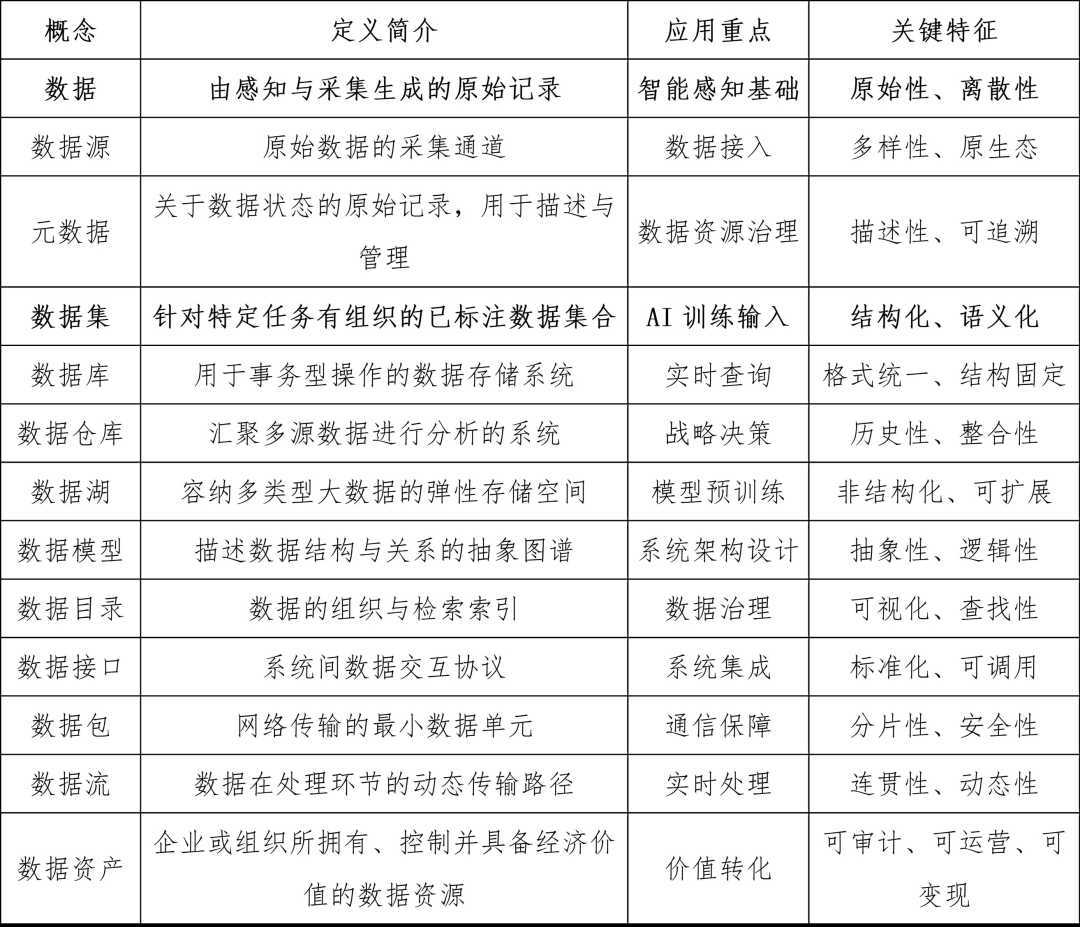
在人工智能体系中,“数据”已从单一信息元素演化为智能系统认知能力的基础单元,涵盖采集、组织、建模、流通等层面。要高效构建与科学管理数据资产,首要任务是厘清相关概念,搭建逻辑清晰、层次分明的数据工程认知框架。
数据源于对现实世界的感知,通过传感器、用户输入、网络行为等获取,是智能系统分析与推理的素材。数据源即这些信息的获取通道,包括物理设备和线上系统。元数据记录数据的属性、格式、时间、来源等,是数据管理和追踪的基础。
原始数据需经过组织和处理,才能为人工智能所用。数据集是清洗、标注、分类后的数据集合,是模型训练和测试的基本资源。数据库支持日常业务,强调结构化存储与高效查询。数据仓库则偏向战略分析,整合不同来源数据,进行固定分析,支持长期决策。数据湖集中存储海量原始格式数据,支持多样分析场景。
数据模型描述数据关系,是数据库、数据仓库运行的底层设计。数据目录成为数据管理的关键工具,帮助用户快速检索、调用和管理数据资源。数据接口确保系统间数据交换顺畅,数据包提升传输效率与稳定性。数据流体现数据从采集到应用的路径,是实现实时处理与边缘计算的核心。
数据在生成、组织、管理与流通中的角色日益重要,成为具有战略价值的关键要素。数据资产是企业或组织拥有或控制、具备经济价值的数据资源,可通过算法分析、智能应用或市场交易转化为现实效益。数据资产展现出可审计、可运营、可变现的特征,推动智能系统持续演进。
这些概念共同构成现代数据体系的技术基础。从数据感知采集到组织、建模、传输与调度,每个环节都至关重要。它们保障人工智能系统的运行效率与决策能力,为数据集的高质量构建、规范管理与价值释放奠定基础,是推动AI系统从“算法驱动”转向“数据牵引”的关键。
二、数据集类型:多元化的分类
人工智能应用的精细化与多元化,使数据集类型划分超越传统维度,呈现出立体化分类。理解不同类型数据集的特点与适用场景,是高质量数据工程的前提,也是提升模型精度与效率的关键。
从数据结构看,数据集可分为结构化、半结构化与非结构化三类。结构化数据集以二维表结构为核心,如金融交易流水表,可直接通过SQL管理;半结构化数据集以动态标签或键值对为核心,适用于网页爬取或灵活存储;非结构化数据集以无格式约束的原始文件为主,依赖CV/NLP等技术提取特征。
按数据模态领域划分,数据集包括数值类、文本类、图像类、音视频类、空间数据类、图结构类和多种模态混合类。数值类数据集广泛应用于金融风控、工业预测等;文本数据集支撑自然语言处理任务;图像数据集是计算机视觉的核心资源;音视频数据集用于训练语音识别系统;地理空间数据集支撑智慧城市系统;图结构数据集服务于知识图谱等任务。
从时间特性看,数据集可分为时序数据集与静态数据集。时序数据集强调时间连续性,适用于预测与动态建模;静态数据集捕捉某一时点的信息快照,常用于静态任务。依据模型训练流程,数据集还可分为训练集、验证集与测试集,构成AI模型从训练到部署的闭环体系。
数据集已从传统“数据集合”概念,演化为驱动人工智能系统构建、训练、部署、进化的基础性资源。选择适配场景的数据集类型,构建科学合理的数据结构,是人工智能工程中不可或缺的基础环节。
三、数据集意义:人工智能的首要资源
数据集作为人工智能系统演化的基础,作用超越“训练材料”。它是系统输入资源,更是能力构建、价值表达与生态扩展的核心。数据集作用贯穿于人工智能发展全链条,是推动技术范式演进的关键。其意义体现在:
一是支撑智能算法演进,构建AI模型能力的成长基座。可靠的数据集为神经网络提供学习素材,使模型从基础感知任务跨越到复杂任务。结构合理的数据集减少过拟合,提高泛化能力。
二是加速技术应用落地,提供系统适配现实的接口。高质量、场景对齐的数据集是技术走出实验室、服务实际场景的决定性因素。
三是连接科学技术产业,构建持续协同创新的生态纽带。标准化、开放化的数据集降低算法研发门槛,推动AI生态系统跨界创新与人才成长。
四是保障系统公正可控,铸就算法合规治理的前提。构建多样来源、结构透明的数据集,是AI系统可持续演化的道德基础与治理前提。
五是激发技术创新动能,成为智能瓶颈突破的高效燃料。高密度、高覆盖的数据集提升模型训练效率,孕育新的研究方向与方法变革。
数据集是智能系统走向可信、可控、可持续的基础单元。从感知、建模到决策,数据集角色不断被认识、重塑、强化,成为智能体系进化的核心要素。唯有以系统性思维构建数据体系,才能真正让人工智能从“能用”走向“好用”。
基金项目:国家社会科学基金重点项目“基于数智融合的信息分析方法创新与应用”;国家档案局科技项目“基于生成式人工智能的档案数据化关键方法及其应用研究”。
致谢:感谢中国人民大学信息资源管理学院应芷安博士后在本文完成过程中所提供的资料收集与整理支持。
(文章来源:界面新闻)
郑重声明:以上内容与本站立场无关。本站发布此内容的目的在于传播更多信息,本站对其观点、判断保持中立,不保证该内容(包括但不限于文字、数据及图表)全部或者部分内容的准确性、真实性、完整性、有效性、及时性、原创性等。相关内容不对各位读者构成任何投资建议,据此操作,风险自担。股市有风险,投资需谨慎。如对该内容存在异议,或发现违法及不良信息,请发送邮件至yxiu_cn@foxmail.com,我们将安排核实处理。

