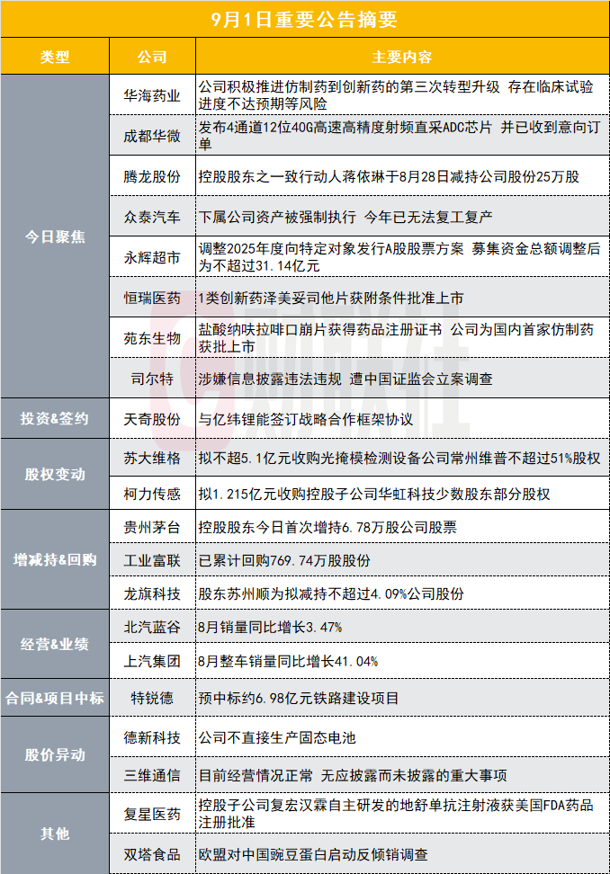
医药芯片双轮驱动:华海药业创新转型与成都华微技术突破领涨
AI导读:
华海药业推进仿制药向创新药转型,成都华微发布40G高速ADC芯片;天奇股份与亿纬锂能共建锂电池闭环体系,苏大维格收购光掩模检测设备企业。恒瑞医药1类创新药获批上市,贵州茅台控股股东启动增持计划。
今日聚焦
【2连板华海药业:仿制药转型创新药面临临床试验风险】
华海药业(600521.SH)公告称,公司积极推进仿制药向创新药转型升级,通过多渠道整合资源加速创新药研发。但医药行业存在技术门槛高、投资周期长、审批流程复杂等特点,从前期开发到产业化需经历多个环节,受技术、审核等多重因素影响。具体风险包括:临床试验需完成I-III期测试后方可申报上市,若进度滞后可能导致竞争对手同类产品抢占市场,削弱公司项目商业化能力,存在销售收入不及预期风险。创新药研发成为医药企业核心竞争力的关键指标。
【成都华微:40G高速ADC芯片填补国内空白】
成都华微(688709.SH)宣布研发的4通道12位40G高速高精度射频直采ADC芯片正式发布。该产品在多通道高速高精度基础上,提升采样速率和带宽技术指标,达到国际领先水平。芯片采用全自主正向设计,拥有完全自主知识产权,突破多项关键技术,已向客户送样并获得意向订单。芯片技术突破助力国产替代进程加速。
【腾龙股份:控股股东一致行动人减持25万股】
腾龙股份(603158.SH)公告,公司主营汽车热管理系统和发动机节能环保零部件,产品覆盖传统燃油车、混合动力及纯电动车型。控股股东一致行动人蒋依琳于8月28日减持25万股。公司同时提示股权变动对市场情绪的潜在影响。
【苏大维格:拟5.1亿收购光掩模检测设备企业】
苏大维格(300331.SZ)计划以不超过5.1亿元现金收购常州维普不超过51%股权。标的公司专注半导体光掩模缺陷检测设备,技术、产品及算法均为正向自研,核心零部件实现国产化。其产品已进入国内头部晶圆厂和掩膜版厂商量产线,半导体设备国产化进程再进一步。
【天奇股份:与亿纬锂能共建锂电池闭环体系】
天奇股份(002009.SZ)签署战略合作协议,双方将构建锂电池“制造-应用-回收-再生”全链条闭环,通过强化回收网络布局和高效分选技术,打造全生命周期绿色价值链。该合作预计对公司本年度及未来经营产生积极影响,凸显锂电池回收产业的市场潜力。
【众泰汽车:下属公司资产被强制执行】
众泰汽车(000980.SZ)公告,湖南江南汽车重庆分公司T300车型生产线及相关设备被法院强制拆除,导致公司今年无法复工复产,面临持续经营能力不确定性风险。此次资产处置或引发市场对公司重组进度的关注。
【永辉超市:募资总额调整至31.14亿元】
永辉超市(601933.SH)审议通过调整2025年度定增方案,募集资金总额从39.92亿元下调至31.14亿元,主要调整门店升级改造和补充流动资金项目的金额。此次融资规模调整反映公司对资金使用效率的优化。
【恒瑞医药:1类创新药泽美妥司他片获批】
恒瑞医药(600276.SH)公告,自主研发的1类创新药泽美妥司他片(SHR2554片)获国家药监局附条件批准,用于复发或难治外周T细胞淋巴瘤成人患者。该药物为中国首个EZH2抑制剂,创新药上市进一步巩固公司肿瘤领域领先地位。
【德新科技:澄清不直接生产固态电池】
德新科技(603032.SH)公告,公司不直接生产固态电池,子公司东莞致宏精密为下游企业提供极片裁切模具及解决方案。此外,大股东新疆国资公司于8月25日减持1%股份。公司强调业务范围界定以避免市场误解。
【贵州茅台:控股股东首次增持6.78万股】
贵州茅台(600519.SH)公告,控股股东茅台集团于9月1日增持67,821股,耗资1亿元。此次增持为“拟30亿-33亿元增持计划”的首期实施,茅台集团将继续以自有资金执行后续增持。股东增持彰显对公司长期价值的信心。
郑重声明:以上内容与本站立场无关。本站发布此内容的目的在于传播更多信息,本站对其观点、判断保持中立,不保证该内容(包括但不限于文字、数据及图表)全部或者部分内容的准确性、真实性、完整性、有效性、及时性、原创性等。相关内容不对各位读者构成任何投资建议,据此操作,风险自担。股市有风险,投资需谨慎。如对该内容存在异议,或发现违法及不良信息,请发送邮件至yxiu_cn@foxmail.com,我们将安排核实处理。

