中信建投峰会展望2025:A股投资价值提升,机构看好科技与市值管理
AI导读:
中信建投证券在上海举办2025年度资本市场峰会,指出A股市场投资价值提升。多家机构对2025年A股行情持乐观态度,看好半导体、算力等新质生产力及并购重组、市值管理等主题。融资资金加仓21只滞涨科技股。
近日,中信建投证券在上海举办了2025年度资本市场峰会。会上,中信建投证券总经理金剑华指出,随着经济的持续巩固向好和新质生产力的快速发展,上市公司盈利和估值中枢不断攀升,资本市场投资价值回报能力在以优质龙头科创企业和央国企的带领下持续提升。同时,“耐心资本”长钱长投的良性生态正在形成,A股市场有望成为全球资金配置的重要市场,我国资本市场高质量发展的时机已经到来。
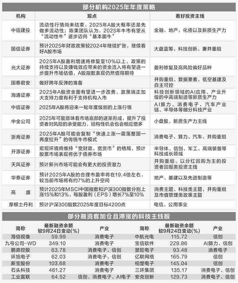
随着2024年步入尾声,国内外多家机构已陆续发布了2025年的宏观展望及A股投资策略。据证券时报·数据宝统计,包括中信建投在内,国信证券、国泰君安、中信证券、中金公司等在内的10余家机构(含首席经济学家)普遍对2025年A股行情持乐观态度,并认为我国经济中长期发展潜力巨大。
中信建投表示,流动性行情尚未结束,2025年A股有望继续受益于流动性充裕。其策略团队认为,随着政策逐步加码并显现效果,2025年的牛市有望从“流动性牛”向“基本面牛”转变。国泰君安则预计,市场将维持震荡行情,但跨年反弹行情值得期待。信达证券表示,市场震荡休整可能是短期博弈性资金降温所致,但长期资金和政策方向的转变将支撑指数中枢不会跌回原点。
海外机构如高盛和摩根士丹利也对A股持积极看法。高盛预计2025年沪深300指数上涨13%,而摩根士丹利则预计沪深300指数2025年年度目标点位在4200点,相比当前有近8%的上涨空间。
从各机构的年度策略中进一步梳理发现,半导体、算力等新质生产力,以及并购重组、市值管理等政策类主题受到多家机构的重点看好。国信证券表示,长期来看,成长型企业将逐渐演变为价值型企业,龙头企业将在供需格局中占据优势地位,看好大盘蓝筹、科技创新、兼并重组等主线。国泰君安则推荐并购重组、数据要素、低空基建及自主可控等主题。中信证券则推荐AI算力、消费电子、汽车产业链、半导体等细分科技产业。
此外,海通证券认为,2025年市场中期主线将逐渐明晰,基本面更优的科技制造和中高端制造有望成为股市的行业主线。同时,也有机构认为,随着经济的修复式增长,消费电子、食品饮料等传统消费领域也有望获得资金的关注。
目前,A股市场涉及信创、半导体、消费电子、AI算力等板块的公司有383家。其中,多数公司在9月24日至11月27日期间股价上涨,涨幅居前的以AI算力、半导体行业公司为主。从融资资金来看,与9月24日相比,最新融资余额增加的公司超过320家,230家公司获加仓超过50%。
在这383家公司中,有21家公司虽然9月24日以来跑输沪深300指数,但最新融资余额较9月24日增加超过50%。这些公司涉及多个概念,如鹏鼎控股、工业富联等。其中,鹏鼎控股作为全球最大PCB生产企业,涉及消费电子和信创概念,融资客加仓近64%。而消费电子公司石头科技融资余额增加4.5倍以上,尽管股价下跌超10%,但机构预测其未来净利润将持续增长。
值得一提的是,上述21家公司中有13家年内积极采取了市值管理措施,如股份回购等。截至11月27日,海信视像、工业富联、环旭电子等10家公司年内均完成了一定金额的回购。此外,立讯精密、传音控股等公司的重要股东也有不同金额的增持。
(文章来源:证券时报)
郑重声明:以上内容与本站立场无关。本站发布此内容的目的在于传播更多信息,本站对其观点、判断保持中立,不保证该内容(包括但不限于文字、数据及图表)全部或者部分内容的准确性、真实性、完整性、有效性、及时性、原创性等。相关内容不对各位读者构成任何投资建议,据此操作,风险自担。股市有风险,投资需谨慎。如对该内容存在异议,或发现违法及不良信息,请发送邮件至yxiu_cn@foxmail.com,我们将安排核实处理。

