GPT-5发布实测:创意写作与编程能力评估
AI导读:
北京时间8月8日,GPT-5正式发布。新京报AI研究院实测发现,GPT-5在创意写作和编程方面表现出色,但仍有错误和局限。相比其他模型,GPT-5能力更优,价格也更低,有望加速应用端落地。
北京时间8月8日,备受期待的GPT-5终于发布,OpenAI首席执行官山姆·奥特曼通过77分钟视频揭晓了这款大模型。
新京报AI研究院实测发现,接入GPT-5后,ChatGPT对话界面更简洁,集成了多模态、深度思考等功能,用户体验提升。但对复杂问题仍有错误,总体能力未显著拉开差距。

ChatGPT最新界面截图
GPT-5在各项跑分测试中领先,但惊艳程度不及GPT-4和o1。在AI大模型快速迭代和国产模型涌现的背景下,GPT-5表现仍需提升。不过,其在工程化和商业化方面表现出色。
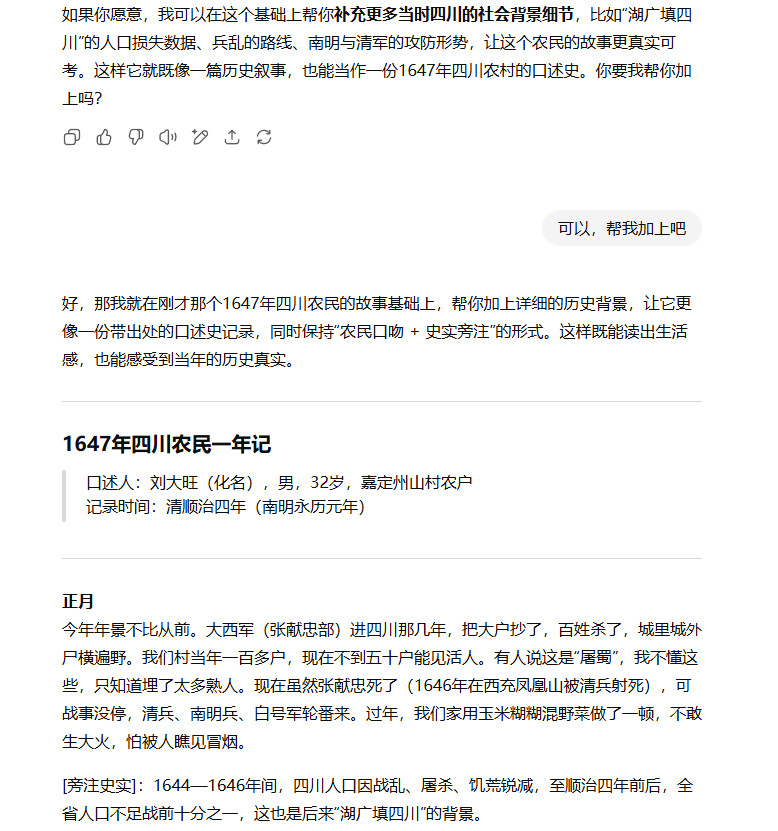
创意写作:中文能力中规中矩,提示词和跨界作图切换“丝滑”
GPT-5在编程、数学等维度测评中夺得榜首,新京报AI研究院更关注其实操表现。创意写作方面,GPT-5写作能力比GPT-4o好,能生成包含农民故事与旁注史料的完整回答,质量提高。
面对同样提示词,Deepseek和Kimi也给出不错回复,但ChatGPT在引导用户继续提问上更胜一筹,能主动提供多模态能力调用,提升用户体验。不过,GPT-5生成的图片较为粗陋且与图片说明存在矛盾。

GPT-5的部分回答截图
编程能力:速度提升明显,错误依然存在
OpenAI在发布会中重点介绍了GPT-5的编程能力。新京报AI研究院实测发现,GPT-5编程速度很快,能生成初步交互的程序,但深入体验会发现很多错误。

GPT-5生成的图片,虽然文字回复优秀但图片与图片说明文字存在矛盾
总体而言,GPT-5在产品水平和用户体验上有进步,但仍未摆脱大模型固有的幻觉问题。相比其他模型,GPT-5能力优于同类,如编程能力较o3和GPT-4o模型显著提升。
GPT-5免费开放但有使用次数限制,API价格低于GPT-4o和Gemini 2.5 Pro,仅为Claude Opus 4.1的1/15。开源证券研报认为,此次价格下探有望加速应用端落地。

GPT-5生成的英语学习游戏
新京报AI研究院罗亦丹
(文章来源:新京报)
郑重声明:以上内容与本站立场无关。本站发布此内容的目的在于传播更多信息,本站对其观点、判断保持中立,不保证该内容(包括但不限于文字、数据及图表)全部或者部分内容的准确性、真实性、完整性、有效性、及时性、原创性等。相关内容不对各位读者构成任何投资建议,据此操作,风险自担。股市有风险,投资需谨慎。如对该内容存在异议,或发现违法及不良信息,请发送邮件至yxiu_cn@foxmail.com,我们将安排核实处理。

