海致科技提交港股上市申请 聚焦AI智能体解决方案
AI导读:
北京海致科技集团股份有限公司提交港股上市申请,专注于图模融合技术开发产业级智能体及AI解决方案,2024年收入5.03亿元,亏损收窄,最新估值约33亿元。
新华财经北京6月26日电北京海致科技集团股份有限公司(以下简称“海致科技”)近日提交港股上市申请,招银国际、中银国际、申万宏源香港为联席保荐人。海致科技专注于通过图模融合技术开发产业级智能体并提供产业级人工智能解决方案。根据弗若斯特沙利文的数据,按2024年营业收入计,公司在中国产业级AI智能体提供商中位列第五。2024年,海致科技实现收入5.03亿元,亏损收窄至0.94亿元。2025年6月,公司完成E-2轮融资,投资后估值约33亿元人民币。
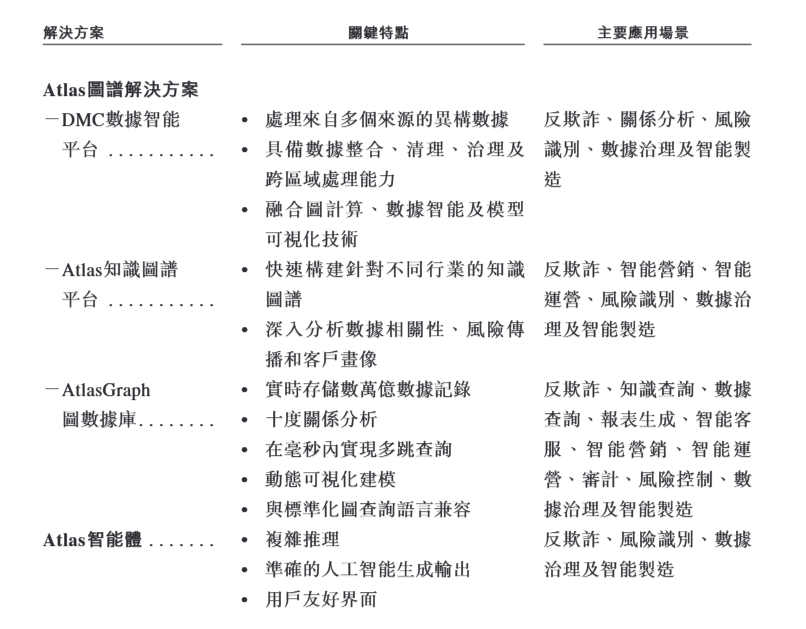
向客户提供人工智能解决方案。根据聆讯资料集披露,在过往记录期间,海致科技向客户提供两项突破性的人工智能解决方案:(i) Atlas图谱解决方案,基于公司的图计算与数据分析能力构建,包含DMC数据智能平台、Atlas知识图谱平台及AtlasGraph图数据库;及(ii) Atlas智能体,基于公司图模融合技术开发的智能体解决方案。公司的解决方案已在反欺诈、智能营销、智能运营、风险识别、数据治理及智能制造等多类应用场景中实现落地。

图1:海致科技的解决方案
收入增长亏损明显收窄。2022年至2024年,海致科技分别实现收入3.13亿元、3.76亿元、5.03亿元。公司2024年收入加速增长。不过,海致科技尚未实现盈利,2022年至2024年净利润分别为-1.76亿元、-2.66亿元、-0.94亿元,2024年亏损明显收窄。按照调整后年度净利润口径(剔除股份支付开支、赎回负债账面金额的变动等因素影响),公司2024年已扭亏为盈,实现利润约1693.2万元。海致科技过去3年的毛利率处于上升趋势,从2022年30.9%上升至2024年36.3%。

图2:海致科技过去3年财务表现
最新估值约33亿元。根据聆讯资料集披露,截至最后实际可行日期,海致科技单一最大股东集团合计持有公司已发行股本总额约29.46%。海致科技董事长为任旭阳,是公司创办人之一。任旭阳曾长期在百度任职,最后职务为副总裁。海致科技成立以来获过多轮融资,投资方阵容强大,包括君联实体、BAI、Sky Fine、产业升级基金、Yifang、中国互联网投资有限合伙、北京信息产业发展投资基金有限合伙及北京人工智能基金、高瓴等。在2025年6月完成的E-2轮融资中,海致科技投资后估值约33亿元人民币。

图4:海致科技历次融资情况
海致科技此次IPO募资金额拟用于研发以强化图模融合技术,优化Atlas智能体,增强和扩大与客户的合作、探索新应用场景及拓展海外市场等用途。(文章来源:新华财经)
郑重声明:以上内容与本站立场无关。本站发布此内容的目的在于传播更多信息,本站对其观点、判断保持中立,不保证该内容(包括但不限于文字、数据及图表)全部或者部分内容的准确性、真实性、完整性、有效性、及时性、原创性等。相关内容不对各位读者构成任何投资建议,据此操作,风险自担。股市有风险,投资需谨慎。如对该内容存在异议,或发现违法及不良信息,请发送邮件至yxiu_cn@foxmail.com,我们将安排核实处理。

