特朗普关税政策引发美国贸易不确定性担忧
AI导读:
特朗普政府的关税政策使美国面临贸易不确定性,美联储褐皮书报告指出这种不确定性可能抑制未来增长。企业因政策不明朗暂停或放慢经济活动,消费和就业市场呈现矛盾态势,美联储多位官员对此表示担忧。
新华财经北京4月24日电(崔凯)特朗普政府的关税政策,使美国面临经济史上最大的贸易不确定性。美联储最新褐皮书报告指出,“国际贸易政策的不确定性普遍存在”,尽管当前经济“稳步扩张”,但这种不确定性“可能在未来几个月内阻碍增长”。
褐皮书显示,自2025年2月底以来,美国经济活动几乎没有变化,仅五个地区略有增长,三个地区保持不变,其余四个地区经济活动下降。制造业尤为疲软,三分之二的地区表示制造业活动没有变化或有所下降。
报告中“不确定性”一词出现80次,与关税相关的表述达107处,创历史新高,显示企业因政策不明朗而普遍暂停或放慢投资、招聘等经济活动。
消费领域呈现矛盾。一方面,关税前的“抢购潮”推动汽车销量达到三年峰值,3月零售销售环比增长1.4%,为2023年1月以来最大增幅。另一方面,剔除汽车和零部件销售后,零售销售额仅增长0.5%,显示出潜在消费需求的疲软。消费者信心指数从3月的57急剧下降至50.8,创12年新低,反映消费者对未来预期悲观。
就业市场分化。总体上,就业略有增长,但企业招聘意愿谨慎。私营企业新增岗位增加,而依赖联邦资金的机构就业人数下降。褐皮书提到:“企业在就业上持观望态度,暂停或放慢招聘,直至经济前景明朗。”尤其是制造业,部分企业因成本压力考虑裁员。
目前,价格上涨相对温和,但许多企业警告称,未来原材料成本预计会因关税而上升。这些企业计划将额外成本转嫁给消费者,但也意识到消费者对价格上涨的抵触。部分企业可能不得不自行承担成本上涨压力,导致利润下降。这种利润压缩可能进一步拖累整体经济,并促使企业通过裁员等方式控制支出。
纽约联储调查显示,消费者对未来一年的通胀预期中值升至3.1%。密歇根大学数据显示,一年期通胀预期飙升至6.7%,为1981年以来最高。这意味着关税导致的原材料成本上升正在传导至终端产品价格,加大通胀压力。
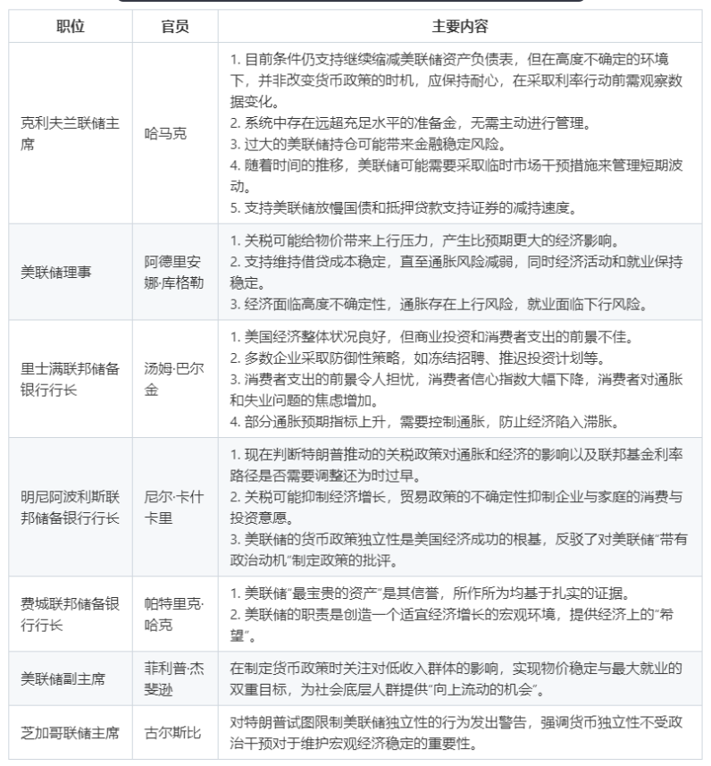
近期,美联储多位官员对特朗普政府的关税政策可能产生的经济影响表示担忧。
克利夫兰联储主席哈马克表示,当前条件仍支持继续缩减资产负债表,但在高度不确定的环境下,不是改变货币政策的时机。她强调,需保持耐心,在采取利率行动前观察更多数据。
美联储理事阿德里安娜·库格勒指出,关税可能给物价带来上行压力,并产生比预期更大的经济影响。库格勒认为,经济面临高度不确定性,通胀有上行风险,就业有下行风险。
里士满联储行长汤姆·巴尔金表示,尽管美国经济总体良好,但商业投资和消费者支出前景不明。巴尔金提到,消费者信心指数大幅下滑,消费者对通胀和失业问题的担忧加剧。
明尼阿波利斯联储行长尼尔·卡什卡里称,目前判断关税政策对通胀和经济的影响为时过早,但他承认,贸易政策的不确定性正在抑制企业和家庭的消费与投资意愿。
特朗普的关税政策可能对低收入家庭产生更大影响。这些家庭更依赖低利润率的进口商品,抵御价格上涨的能力较弱。美联储副主席菲利普·杰斐逊强调,在制定货币政策时,美联储会关注低收入群体的影响。他认为,实现物价稳定和最大就业的双重目标,将为所有人,尤其是社会经济底层人群提供“向上流动的机会”。 
美联储官员讲话一览制表:新华财经
特朗普政府的关税政策及其向美联储频繁施压要求降息的行为,引发外界对美联储独立性的广泛担忧。芝加哥联储主席古尔斯比上周日警告,货币独立性免受政治干预对维护宏观经济稳定至关重要。他强调,一旦美联储独立性受到质疑,将损害其信誉,可能导致通胀率上升、经济增长放缓和就业市场恶化。
(文章来源:新华财经)
郑重声明:以上内容与本站立场无关。本站发布此内容的目的在于传播更多信息,本站对其观点、判断保持中立,不保证该内容(包括但不限于文字、数据及图表)全部或者部分内容的准确性、真实性、完整性、有效性、及时性、原创性等。相关内容不对各位读者构成任何投资建议,据此操作,风险自担。股市有风险,投资需谨慎。如对该内容存在异议,或发现违法及不良信息,请发送邮件至yxiu_cn@foxmail.com,我们将安排核实处理。

