长鑫科技IPO启动,DRAM龙头蓄势待发
AI导读:
国内“内存一哥”长鑫科技正式启动A股上市进程,注册资本达601.9亿元,无控股股东。其主营业务为DRAM产品研发、设计生产及销售,产品应用于智能手机、PC等场景,成为全球增长最快的存储芯片厂商之一,估值超过1400亿元。
国内“内存一哥”长鑫科技集团股份有限公司(以下简称“长鑫科技”)在成立的第九个年头,正式进入IPO流程。
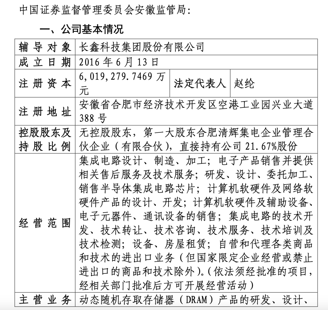
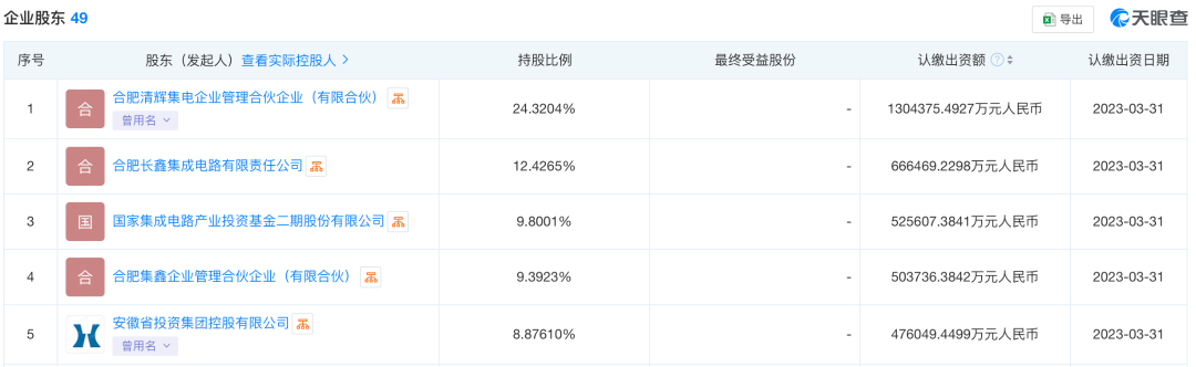
7月7日,中国证监会网站披露,长鑫科技在安徽证监局办理辅导备案登记,正式启动A股上市进程,辅导机构为中国国际金融股份有限公司、中信建投证券股份有限公司。辅导文件显示,长鑫科技注册资本达601.9亿元,无控股股东。第一大股东为合肥清辉集电企业管理合伙企业(有限合伙),直接持有公司21.67%股份。

市场关于长鑫科技上市的传闻由来已久。早在2023年上半年,就有消息称,该公司已启动上市筹备工作,目标估值将不低于1000亿元。然而,随着半导体行业周期波动加剧,市场环境发生变化,公司在同年12月传出暂缓IPO进程的消息。股东数量高达49家
长鑫科技成立于2016年6月,主营业务为动态随机存取存储器(DRAM)产品的研发、设计生产及销售,产品应用于智能手机、PC等场景。DRAM芯片是与CPU直接交换数据,可随时读写且速度快,断电后存储数据丢失,是易失性存储器,俗称“内存”,广泛用于消费电子、AI服务器等芯片中。
根据公开信息,存储芯片是半导体产业的重要板块,而DRAM是存储器分支中市场规模最大的产品。目前,全球DRAM市场主要由三星电子和SK海力士等韩国半导体制造商主导。值得一提的是,长鑫存储是国内规模最大、技术最先进、唯一实现大规模量产通用型DRAM的IDM(垂直整合制造)企业。2018年,长鑫存储成功研发了国内首个8Gb DDR4芯片。2019年9月20日,长鑫存储内存芯片自主制造项目宣布投产,与国际主流DRAM产品同步的8Gb DDR4首度亮相。2023年11月,长鑫存储正式推出面向中高端移动设备市场的LPDDR5系列产品。
据Counterpoint Research预测,长鑫存储2025年DRAM的出货量将同比增长50%,在整体DRAM市场的出货量份额将从2025年第一季度的6%提升至第四季度的8%,DDR5和LPDDR5产品占比分别增至7%和9%,成为全球增长最快的存储芯片厂商。天眼查信息显示,长鑫科技自2018年启动天使轮融资以来,累计完成了7轮融资,当前公司股东总数达到49位,其中国资背景股东占比显著。

市场化投资机构方面,长鑫科技的股东还包括美的、阿里巴巴、TCL等产业巨头。此外,建信股权、人保资本、招商资本、海通开元等券商/保险/银行系机构也位列其中。估值超过1400亿元
长鑫科技最近一次融资发生在2024年3月,此次总规模高达108亿元的融资吸引了包括国内存储芯片龙头兆易创新(603986.SH)在内的多家重量级投资方参与。作为主要投资方之一,兆易创新当时在公告中披露了具体投资细节:公司拟以自有资金15亿元参与长鑫科技本轮增资,交易完成后持股比例将从0.95%提升至1.88%。
特别引人注目的是本轮融资的估值确定过程。根据当时的公告披露,最终经各方协商确定投前估值约为1399.82亿元。这一估值使长鑫科技一跃成为安徽省估值最高的科技企业之一,也创下了国内半导体行业非上市公司的估值新高。实际上,长鑫科技与兆易创新渊源颇深。长鑫科技董事长朱一明,是兆易创新的创始人。截至目前,朱一明仍同时担任兆易创新和长鑫科技的董事长。
兆易创新以存储器起家,主要从事Nor Flash存储芯片的研发与生产,而后分别进入MCU(微控制器)、传感器和PMU(电源管理单元)等领域。早在2017年10月,兆易创新与合肥产投签署合作协议,共同开展12英寸晶圆存储器研发项目,正式开启DRAM研发战略布局。该合作项目预算为180亿元,所需投资由兆易创新与合肥产投以1:4比例筹集,而运营该存储项目的主体正是长鑫科技。
此前,兆易创新在关于拟对长鑫科技增资暨关联交易的补充公告中,对于该笔投资的必要性与合理性时强调,长鑫科技是国内稀缺的 DRAM存储产品IDM企业,是公司在DRAM业务领域重要的合作伙伴。公司与长鑫科技开展DRAM 产品采购代工等业务,2024年截至3月28日交易额已超过1.8亿元。(文章来源:国际金融报)
郑重声明:以上内容与本站立场无关。本站发布此内容的目的在于传播更多信息,本站对其观点、判断保持中立,不保证该内容(包括但不限于文字、数据及图表)全部或者部分内容的准确性、真实性、完整性、有效性、及时性、原创性等。相关内容不对各位读者构成任何投资建议,据此操作,风险自担。股市有风险,投资需谨慎。如对该内容存在异议,或发现违法及不良信息,请发送邮件至yxiu_cn@foxmail.com,我们将安排核实处理。

