国信证券拟51.92亿收购万和证券96.08%股权
AI导读:
国信证券计划通过发行A股股份的方式,以51.92亿元的价格收购万和证券96.08%的股份,旨在利用海南自由贸易港政策优势,推动国际化战略,提升整体价值。
【导读】国信证券计划通过发行A股股份的方式,以51.92亿元的价格收购万和证券96.08%的股份,标志着深圳国资旗下两家券商的整合进入新阶段。
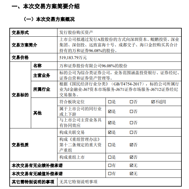
近日,国信证券与深圳资本、鲲鹏投资等七家公司达成协议,将以每股8.60元的价格发行6亿股,收购其合计持有的万和证券96.08%股权。根据评估报告,万和证券100%股权的评估值为54.04亿元,本次交易标的96.08%股权对应交易价格为51.92亿元。
12月6日晚间,国信证券披露了详细的交易报告书。评估基准日为2024年6月30日,万和证券母公司净资产账面值为53.78亿元,评估增值2532.37万元,增值率为0.47%。

交易完成后,被收购的七家公司将成为国信证券的新股东,并承诺在发行结束之日起12个月内不进行股份转让。此次收购对国信证券的主要财务指标影响不超过10%,净资产变动率为4.61%,营业收入变动率为2.21%。

国信证券表示,此次收购旨在贯彻中央金融工作会议精神,落实国务院“新国九条”及证监会并购重组改革意见,充分利用海南自由贸易港的政策优势,推动上市公司国际化战略。万和证券注册地位于海南,自贸港具有金融改革创新、金融业开放政策率先落地等制度优势。
并购后,国信证券将整合双方资源,将万和证券打造成海南自由贸易港在跨境资产管理等领域的领先券商,实现国际业务与金融创新业务的快速发展。双方将在客户网络、品牌声誉、市场资源等方面发挥协同效应,万和证券将利用国信证券在证券研究、产品开发等方面的优势,提升客户服务能力和业务竞争力。
此次交易完成后,万和证券的经纪业务、债券承销等业务和客户资源将对国信证券形成有效补充,有利于进一步提升上市公司的整体价值。
(文章来源:中国基金报)
郑重声明:以上内容与本站立场无关。本站发布此内容的目的在于传播更多信息,本站对其观点、判断保持中立,不保证该内容(包括但不限于文字、数据及图表)全部或者部分内容的准确性、真实性、完整性、有效性、及时性、原创性等。相关内容不对各位读者构成任何投资建议,据此操作,风险自担。股市有风险,投资需谨慎。如对该内容存在异议,或发现违法及不良信息,请发送邮件至yxiu_cn@foxmail.com,我们将安排核实处理。

