石景山区发布2025年义务教育阶段入学方案
AI导读:
石景山区发布2025年义务教育阶段入学工作方案,小学采用单校划片与学区内多校划片计算机派位相结合的方式,初中提供多种升学方式。家长需密切关注政策变化,合理规划孩子入学。
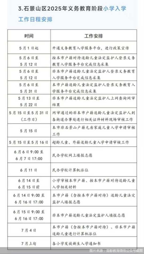
北京商报讯(记者吴其芸)4月27日,据“石景山教育”微信公众号消息,石景山区发布了2025年义务教育阶段入学工作方案。针对小学入学方式,石景山区将对本市户籍适龄儿童及经审核、认定的按本市户籍对待的非本市户籍适龄儿童,在全区四个学区内,采用单校划片与学区内多校划片计算机派位相结合的入学方式,通过网上填报志愿,按照志愿顺序计算机派位录取。
按照入学政策要求,对于单校划片对口入学的小学,当划片服务学校学位不足时,划片服务范围内每个住房产权地址6年内只能解决购房人一户子女对口入学申请;为九年一贯制义务教育学校的,划片服务范围内每个住房产权地址9年内解决购房人一户子女对口入学申请(符合国家生育政策的除外)。自2019年9月1日起,在石景山区内经二手房交易取得的不动产权证书用于申请入学时,不再执行单校划片入学政策,而是实行学区内多校划片计算机派位入学。
初中入学安排方面,石景山区提供了多种升学方式,包括本区内对口升学、本区内跨学区升学、本区内计算机派位升学、北京市内跨区升学以及非本市户籍小学毕业生升入初中等。


(文章来源:北京商报)
本文涉及的教育政策调整,对家长选择学区房及孩子的入学规划有重要影响,需密切关注政策变化。
郑重声明:以上内容与本站立场无关。本站发布此内容的目的在于传播更多信息,本站对其观点、判断保持中立,不保证该内容(包括但不限于文字、数据及图表)全部或者部分内容的准确性、真实性、完整性、有效性、及时性、原创性等。相关内容不对各位读者构成任何投资建议,据此操作,风险自担。股市有风险,投资需谨慎。如对该内容存在异议,或发现违法及不良信息,请发送邮件至yxiu_cn@foxmail.com,我们将安排核实处理。

