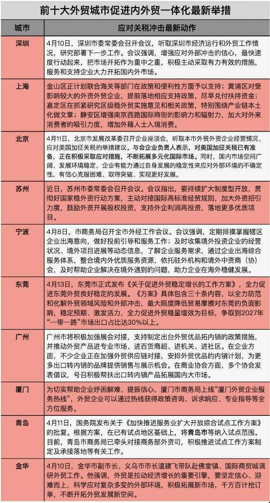
中国内地外贸城市积极应对美方关税,出台稳外贸政策
AI导读:
随着美方肆意加征畸高关税,中国内地前十大外贸城市积极应对,纷纷出台最新政策举措。东莞市发布工作方案,深圳服务支持企业开拓国内外市场,上海、北京、广州等地也采取措施,帮助外资外贸企业拓展发展路径。
随着美方肆意加征畸高关税,中国内地前十大外贸城市积极应对,纷纷出台最新政策举措,以稳定外贸并扩大消费。
证券时报记者最新获悉,东莞市今日正式发布《关于促进外贸稳定增长的工作方案》,旨在最大限度降低贸易摩擦对当地经济带来的负面影响。该方案特别强调了加强与头部手机企业的合作,重点监测和分析手机领域的供应风险,同时引导龙头骨干企业提升供应链风险应对能力,确保对关键原材料和零部件的供需平衡及价格稳定。
深圳,作为“外贸第一城”,正积极服务和支持企业开拓国内外市场。4月9日,深圳多部门联合举办了服务供需对接活动,旨在帮助民营企业稳妥有序地开拓国际市场。与此同时,上海多个区的主要领导也在积极调研辖区内的重点外贸企业,助力外资外贸企业拓展发展路径,释放内部潜力。4月11日,北京市发展改革委召开了企业座谈会,听取外贸外资企业的经营情况,并探讨应对美国加征关税的策略。广州市则计划出台政策措施,支持外贸优品拓展国内市场。
(文章来源:证券时报)
郑重声明:以上内容与本站立场无关。本站发布此内容的目的在于传播更多信息,本站对其观点、判断保持中立,不保证该内容(包括但不限于文字、数据及图表)全部或者部分内容的准确性、真实性、完整性、有效性、及时性、原创性等。相关内容不对各位读者构成任何投资建议,据此操作,风险自担。股市有风险,投资需谨慎。如对该内容存在异议,或发现违法及不良信息,请发送邮件至yxiu_cn@foxmail.com,我们将安排核实处理。

