武汉新版国土空间总规出炉,明确中部中心城市定位
AI导读:
2月13日,武汉新版国土空间总体规划发布,明确武汉作为中部地区中心城市、国际性综合交通枢纽的定位。新规划强调科技创新功能,与北京、上海等城市形成差异化分工。同时,武汉在交通枢纽、产业空间布局等方面展现独特魅力。
2月13日,国务院发布关于《武汉市国土空间总体规划(2021-2035年)》的批复,原则同意自然资源部审查通过的《武汉市国土空间总体规划(2021-2035年)》(下称“武汉新版总规”)。至此,国内主要城市的国土空间总体规划(2021-2035年)已全部出炉,这标志着武汉在国土空间规划上迈入新阶段。
多位区域经济专家对第一财经记者表示,武汉新版总规最大亮点是明确了武汉作为综合交通枢纽城市的“国际性”地位,以国际眼光定位武汉。武汉新版总规强调,武汉的城市定位为湖北省省会,中部地区的中心城市,国家历史文化名城,国际性综合交通枢纽城市。这一规划不仅提升了武汉的城市地位,也凸显了其在中部地区的引领作用。
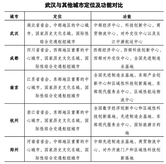
纵观武汉、成都、南京、杭州、郑州等新一线城市,各城市新版总体规划在战略定位、生态治理、空间布局等方面呈现出鲜明的差异化特征。其中,武汉新版总规明确提出了“五大国家级中心城市”的概念,虽然未直接提及武汉为“国家中心城市”,但其在中部地区的中心城市地位依然稳固。
明确五大国家级中心城市,强调中部龙头地位
新版总规明确,武汉的城市核心功能是:中部经济中心、科技创新中心、商贸物流中心、对外交往中心以及长江中游航运中心。中国城市经济学会副会长秦尊文认为,新版总规在定位上虽然未直接提及“国家中心城市”,但武汉在中部地区的中心城市地位依然显著,且强调了科技创新功能,凸显了武汉在国家创新驱动战略下的科技枢纽定位。
在对区域中心城市的定位中,武汉没有使用“重要的”这一定语,这通常代表“唯一性”,强调了武汉在中部地区的绝对龙头地位。
交通枢纽地位再升级,打造国际性综合交通枢纽
新版总规将武汉的交通枢纽地位再次升级,从“全国重要的综合交通枢纽”提升为“国际性综合交通枢纽城市”。这一变化不仅体现了国家层面对武汉交通区位定位的升级,也符合新时代要求,增强了中部地区打造内陆地区出海口竞争力。
武汉是我国经济地理的中心,地处长江中游,是华中地区的核心城市,这为武汉打造国际性综合交通枢纽提供了得天独厚的地理优势。武汉也是全国的高铁中心,能够快速连通国内各大城市。新的规划意味着武汉将在全球交通网络中扮演更加重要的角色。
武汉建设国际性综合交通枢纽城市主要有三大抓手,分别是武汉阳逻港、中欧班列(武汉)、天河机场与花湖机场航空“双枢纽”。其中,武汉阳逻港已开通多条多式联运通道和集装箱航线,服务范围覆盖全球多个国家和地区。
区域中心城市差异化显著,武汉展现独特魅力
武汉、成都、南京、杭州、郑州等新一线城市的新版总规都已对外发布,各城市的总体规划在战略定位、生态治理、空间布局等方面呈现出鲜明的差异化特征。武汉在交通枢纽功能上更注重长江黄金水道与内陆开放的结合,产业空间布局具有更强的系统性、协同性和制造业主导特征。
此外,武汉对城镇开发边界的控制相对严格,体现了对城市扩展的谨慎态度。同时,相比其他城市,武汉总规在水体保护和历史文化保护方面的强调尤为突出。

武汉的“一主四副”空间格局(主城区+光谷、车谷、临空经济区、长江新区四大副城),体现了超大城市从“单极扩张”向“多中心组团”转型的探索,与对标城市形成鲜明对比。
(文章来源:第一财经)
郑重声明:以上内容与本站立场无关。本站发布此内容的目的在于传播更多信息,本站对其观点、判断保持中立,不保证该内容(包括但不限于文字、数据及图表)全部或者部分内容的准确性、真实性、完整性、有效性、及时性、原创性等。相关内容不对各位读者构成任何投资建议,据此操作,风险自担。股市有风险,投资需谨慎。如对该内容存在异议,或发现违法及不良信息,请发送邮件至yxiu_cn@foxmail.com,我们将安排核实处理。

