2025蛇年贺岁纪念币钞预约今晚开启
AI导读:
2025年蛇年贺岁纪念币钞预约于今晚10点和10点半正式开始,全国发行数量均为1亿枚/张,全部采用线上预约方式,每位客户限预约一次,限额20枚/张。
今晚10点和10点半,2025年蛇年贺岁纪念币钞预约正式开启!
据工商银行北京西城区某支行客户经理透露,按照惯例,贺岁纪念币钞的预约总是异常火爆,很多地区几乎在预约开启的瞬间就被抢光,其他地区通常也不超过5分钟就被一抢而空。因此,许多客户都会提前进入预约页面,等待时间一到就立即进行操作。
近日,工商银行、农业银行等多家银行发布了关于2025年贺岁普通纪念币和贺岁纪念钞预约兑换的公告。公告显示,2025年贺岁币和贺岁钞的全国发行数量均为1亿枚/张,其中贺岁币的面额为10元,贺岁钞的面额为20元。
值得注意的是,本次预约全部采用线上方式进行。在预约期内,每位客户只能成功预约一次贺岁币和贺岁钞,且预约兑换限额为20枚/张。


图片来源:央行网站
时间安排:
预约期:2025年贺岁币线上预约时间为2024年12月23日22时至12月24日24时;2025年贺岁钞线上预约时间为2024年12月23日22时30分至12月24日24时。客户可通过手机银行、门户网站、个人网上银行及微信公众号等渠道进行预约。
核实期:预约结束后,中国人民银行将对预约记录进行核查。通过核查的客户预约成功,可正常兑换。在两家以上承办银行重复预约或往期纪念币(钞)已预约未兑换的客户将无法通过核查,需持预约登记时使用的第二代居民身份证原件,在核实期内前往任意预约兑换网点办理保留兑换资格业务。
兑换期:2025年贺岁币和贺岁钞的兑换期为2025年1月3日至1月9日(网点对外营业时间)。预约成功的客户需持第二代居民身份证原件在预约的兑换日期至预约营业网点办理兑换。未成功兑换将影响下一次普通纪念币预约兑换。

图片来源:中国银行纪念币钞预约网站
预约渠道:
工商银行:客户可通过官方网站(https://www.icbc.com.cn/)、中国工商银行APP、工银e生活APP、个人网银、微信公众号(“中国工商银行”、“中国工商银行客户服务”、“中国工商银行信用卡”)以及“工行服务”小程序进行预约。预约记录修改和撤销时间为2024年12月24日9时至24时,兑换方式支持现金、工商银行借记卡或存折。
农业银行:客户可通过手机银行、手机浏览器(https://coin.abchina.com.cn)、门户网站(https://coin.abchina.com.cn)、微信公众号(“中国农业银行微银行”、“中国农业银行”、“中国农业银行云客服”)以及个人网银进行预约。
中国银行:客户可通过官方网站(https://cmcoins.boc.cn/BOC15_CoinSeller/welcome.html)、手机银行以及微信公众号(“中国银行微银行”)进行预约。
建设银行:客户可通过建行国际互联网网站(https://www.ccb.com/)、移动门户(https://m.ccb.com/)、个人网银、个人手机银行、中国建设银行微信公众号、“建行生活”APP以及中国建设银行客户服务微信公众号进行预约。预约开始前15分钟,客户可进入预约申请页面了解需填写的预约信息。
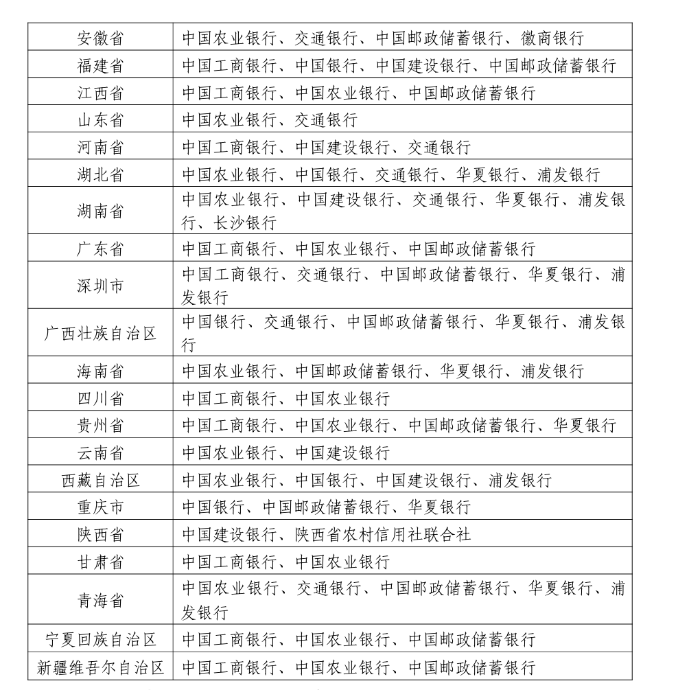
此外,各地预约承办银行也已公布,客户可根据所在地区选择合适的银行进行预约。


图片来源:央行网站
(文章来源:中国证券报)
郑重声明:以上内容与本站立场无关。本站发布此内容的目的在于传播更多信息,本站对其观点、判断保持中立,不保证该内容(包括但不限于文字、数据及图表)全部或者部分内容的准确性、真实性、完整性、有效性、及时性、原创性等。相关内容不对各位读者构成任何投资建议,据此操作,风险自担。股市有风险,投资需谨慎。如对该内容存在异议,或发现违法及不良信息,请发送邮件至yxiu_cn@foxmail.com,我们将安排核实处理。

