多家银行调整高端客户积分兑换权益门槛
AI导读:
近期,民生银行、建设银行等多家银行纷纷调整高端客户积分兑换权益的门槛,涉及机场高铁接送、接送机等多项服务。此举旨在应对息差压力下的成本压力,客户应理性看待积分兑换规则的调整。
财联社12月17日讯(记者彭科峰)近期,多家银行纷纷调整高端客户积分兑换权益的门槛,引发市场关注。
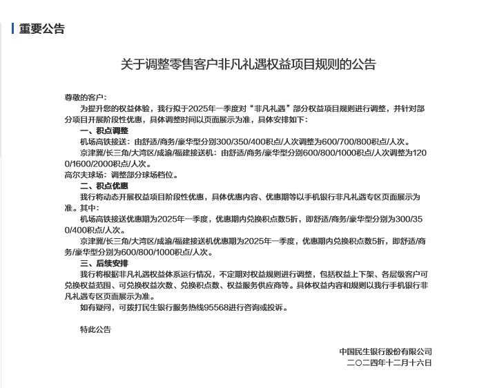
12月16日,民生银行在官网发布公告,宣布拟于2025年一季度调整零售客户“非凡礼遇”权益项目的部分规则,涉及机场高铁接送、接送机等多项服务,积点兑换门槛将大幅上调。而此前,建设银行也已发布公告,对2025年多款高端信用卡的权益和活动内容进行调整,包括取消部分贵宾厅服务和道路救援服务等。

对此,某上市银行中层人士表示,多家银行持续调整银行卡积分兑换规则等,并不意外。近年来,受息差压力影响,银行利润不断摊薄,为了降本增效,银行不得不调整相关权益规则。
民生银行在公告中称,此次调整旨在提升客户的权益体验,并针对部分项目开展阶段性优惠。具体调整内容包括,机场高铁接送积点由舒适/商务/豪华型分别300/350/400积点/人次调整为600/700/800积点/人次,京津冀/长三角/大湾区/成渝/福建接送机积点由舒适/商务/豪华型分别600/800/1000积点/人次调整为1200/1600/2000积点/人次。同时,高尔夫球场权益也将调整部分球场档位。
建设银行方面,则宣布自2025年1月1日起,多款高端信用卡将不再享受建行指定国内机场贵宾厅服务,并取消部分信用卡的全球医疗救援及国际旅游援助服务、汽车道路救援服务等。
此外,中信银行也于近期发布公告,调整银联i白金信用卡交易权益规则,增加了银联渠道交易金额的要求。
业内人士指出,当前经济环境下,针对个人、零售业务的条线压力更大,尤其是信用卡业务。一方面,花呗、消费贷等金融产品挤压了银行信用卡的发展空间;另一方面,经济低迷导致信用卡交易量和总额明显下降。因此,银行不得不调整积分兑换规则、提高门槛,以应对成本压力。
该人士还表示,在遇到大经济周期时,国外的银行业也会率先对信用卡业务尤其是高端信用卡的权益作出调整。因此,客户应当理性看待积分兑换规则的调整。
(文章来源:财联社)
郑重声明:以上内容与本站立场无关。本站发布此内容的目的在于传播更多信息,本站对其观点、判断保持中立,不保证该内容(包括但不限于文字、数据及图表)全部或者部分内容的准确性、真实性、完整性、有效性、及时性、原创性等。相关内容不对各位读者构成任何投资建议,据此操作,风险自担。股市有风险,投资需谨慎。如对该内容存在异议,或发现违法及不良信息,请发送邮件至yxiu_cn@foxmail.com,我们将安排核实处理。

