极越汽车官方回应市场传闻:正推进融资,新车交付或现迟缓
AI导读:
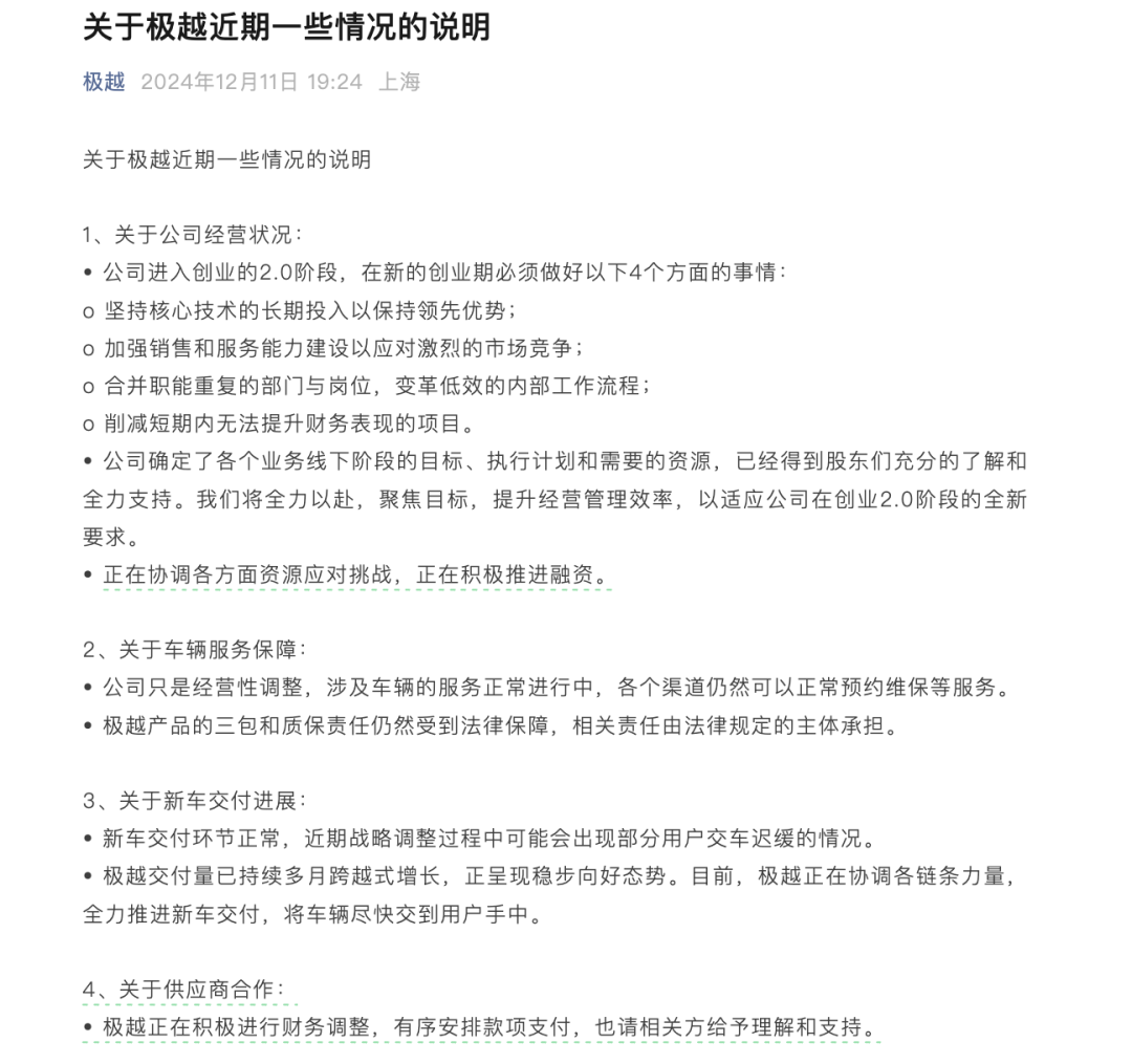
极越汽车官方回应市场传闻,表示公司经营正常,正在积极推进融资,新车交付环节整体正常,但因战略调整,部分用户可能出现交车迟缓情况。
12月11日,极越汽车官方再度发声,对公司近期市场传闻和关切问题进行了全面回应,此前其首席执行官的内部信已引起广泛关注。

交车或现迟缓,融资积极推进
在最新公告中,极越汽车详细阐述了公司经营状况、车辆服务保障、新车交付进展及供应商合作情况。公司明确表示,目前正进入创业2.0阶段,将聚焦核心技术投入、销售服务能力提升及内部流程优化,同时削减低效项目。
极越汽车强调,公司已明确各业务线目标及执行计划,并获得股东全力支持。公司正全力协调资源,积极推进融资,以应对市场挑战。
关于车辆服务保障,极越汽车表示,经营性调整不影响车辆服务,预约维保等渠道畅通无阻。同时,极越产品的三包和质保责任依法受保护。
在新车交付方面,极越汽车指出,新车交付环节整体正常,但因战略调整,部分用户可能出现交车迟缓情况。公司正全力协调各方资源,加速新车交付。
供应商合作方面,极越汽车表示,公司正有序进行财务调整,并安排款项支付,恳请相关方理解与支持。
CEO坦诚面对困难
近期,网络流传极越汽车裁员、首席财务官离职等消息,引发市场担忧。对此,极越汽车法务部已发文辟谣,并表示已采取法律手段追究造谣者责任。
然而,市场担忧并未完全消散。近日又有消息称,某股东方将停止投资,极越汽车或将关闭整车业务,且存在拖欠供应商款项问题。对此,极越汽车CEO夏一平在内部信中坦诚,公司目前遇到困难,需立即调整。管理层将全力以赴,与员工共克时艰。

资料显示,极越汽车成立于2021年1月,2023年8月更名。其首款量产车“极越01”于2023年10月上市,第二款量产车“极越07”于今年9月上市。今年11月,极越汽车交付量为2485台,环比下降20%,但今年前11个月累计交付超过1.4万台车。
(文章来源:中国基金报)
郑重声明:以上内容与本站立场无关。本站发布此内容的目的在于传播更多信息,本站对其观点、判断保持中立,不保证该内容(包括但不限于文字、数据及图表)全部或者部分内容的准确性、真实性、完整性、有效性、及时性、原创性等。相关内容不对各位读者构成任何投资建议,据此操作,风险自担。股市有风险,投资需谨慎。如对该内容存在异议,或发现违法及不良信息,请发送邮件至yxiu_cn@foxmail.com,我们将安排核实处理。

