胖东来实施会员结账与限购,代购仍寻漏洞
AI导读:
胖东来商贸集团为应对客流量大及商品哄抢现象,实施会员结账与部分商品限购措施。然而代购通过多张会员卡仍能规避限制,胖东来未来策略调整值得关注。
12月6日晚间,胖东来商贸集团发布官方公告《关于超市购物需凭会员结账的说明》。近期,由于商场客流量激增,部分热销商品频现哄抢及缺货现象,为此,胖东来决定自2024年12月7日起,在许昌及新乡地区的超市、烟酒柜实施部分商品限购政策。顾客在购买指定商品时,需出示电子会员二维码或提供注册会员手机号,限购商品及数量依据门店公示为准。
此举旨在通过限购和会员结账制度,优化购物环境,减少代购行为。然而,12月8日有代购透露,他们通过使用多张会员卡,成功规避了限购限制。一位许昌地区的胖东来代购向海报新闻记者表示:“尽管实施了限购,但如果需要大量购买,仍需重复排队并使用不同的会员号。代购费用则根据消费金额递增,100元以内收费5元,100-200元收费10元,以此类推。”

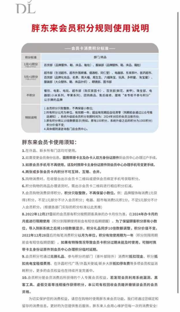
此外,胖东来会员积分系统也颇具吸引力,积分可直接抵扣现金,用于购买各类商品。超市部每消费5元积1分,100积分约等于1元人民币,可用于兑换洗衣液、湿巾、抽纸、垃圾袋、电磁炉、电饭煲等多种生活日用品。许昌当地代购“@六哥逛超市”曾炫耀其68万积分,足以在胖东来兑换价值上千元的商品。
胖东来这一系列措施,虽意在改善购物体验,但代购们通过多卡操作,仍能在一定程度上绕过限制。未来,胖东来是否将进一步调整策略,以更有效地应对代购现象,值得持续关注。
(文章来源:海报新闻)
郑重声明:以上内容与本站立场无关。本站发布此内容的目的在于传播更多信息,本站对其观点、判断保持中立,不保证该内容(包括但不限于文字、数据及图表)全部或者部分内容的准确性、真实性、完整性、有效性、及时性、原创性等。相关内容不对各位读者构成任何投资建议,据此操作,风险自担。股市有风险,投资需谨慎。如对该内容存在异议,或发现违法及不良信息,请发送邮件至yxiu_cn@foxmail.com,我们将安排核实处理。

