商务部禁止关键材料出口至美国,A股相关概念股活跃
AI导读:
商务部禁止镓、锗、锑及超硬材料相关两用物项出口至美国,A股市场相关概念股表现活跃,行业龙头如黄河旋风、力量钻石等股价涨停,相关上市公司积极扩大产能,提升竞争力。
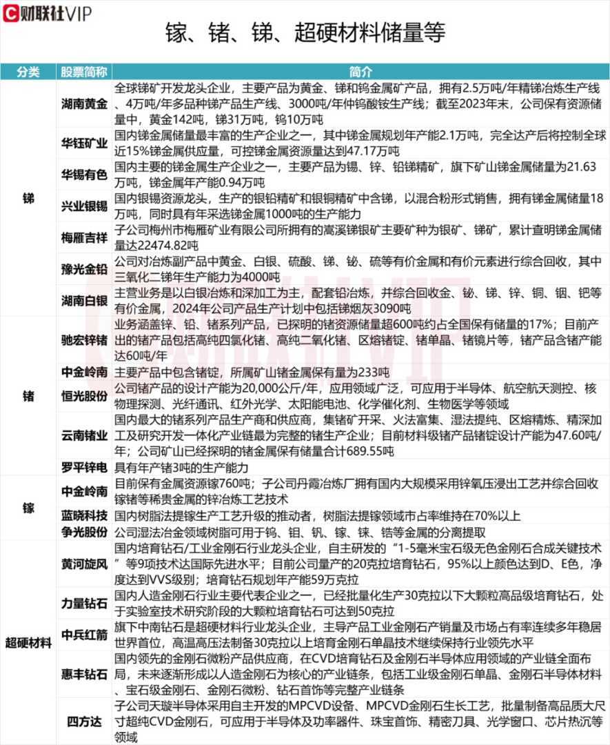
商务部近日发布公告,对镓、锗、锑及超硬材料相关两用物项出口至美国实施原则性禁止,此举引发A股市场相关概念股活跃表现。超硬材料行业龙头黄河旋风连续四个交易日涨停,子公司拥有锑矿资源的梅雁吉祥也实现连续两日涨停。
德邦证券翟堃等人在最新研报中指出,政策转向不予许可出口,将为相关产业提供更坚实的保护。锗、锑、镓等作为中国主要供应的两用物项,或将成为反击美国制裁的重要工具。数据显示,中国在锗、锑、镓的全球产量中占据显著份额,特别是镓的产量占比超过90%。
在超硬材料领域,黄河旋风、力量钻石、中兵红箭等企业拥有丰富储量,其中黄河旋风在培育钻石领域具有领先地位,力量钻石则在人造金刚石领域表现出色。此外,中兵红箭旗下中南钻石也是行业佼佼者。四方达、惠丰钻石等也在持续加大研发投入,拓展金刚石应用领域。
在锑矿领域,湖南黄金、华钰矿业、华锡有色等企业拥有丰富资源,其中湖南黄金为全球锑矿开发龙头企业。梅雁吉祥子公司拥有的嵩溪锑银矿累计查明锑金属储量达22474.82吨。此外,云南锗业作为锗行业完整产业链上市公司,锗产品产销量全国领先。中金岭南则在锗、镓等资源储备方面表现出色。
这些企业在国家政策支持下,正积极扩大产能,提升产品竞争力,以应对国内外市场需求。具体上市公司储量情况请见下图:

(图片来源:财联社)
郑重声明:以上内容与本站立场无关。本站发布此内容的目的在于传播更多信息,本站对其观点、判断保持中立,不保证该内容(包括但不限于文字、数据及图表)全部或者部分内容的准确性、真实性、完整性、有效性、及时性、原创性等。相关内容不对各位读者构成任何投资建议,据此操作,风险自担。股市有风险,投资需谨慎。如对该内容存在异议,或发现违法及不良信息,请发送邮件至yxiu_cn@foxmail.com,我们将安排核实处理。

