商务部禁出口镓锗锑等材料,A股相关概念股活跃
AI导读:
商务部近日发布公告称,原则上不予许可镓、锗、锑、超硬材料相关两用物项对美国出口,A股相关概念股表现活跃,包括黄河旋风、梅雁吉祥等上市公司股价上涨。
商务部近日发布公告,宣布原则上禁止镓、锗、锑、超硬材料相关两用物项对美国出口,此举引发A股市场相关概念股的积极响应。超硬材料行业龙头黄河旋风连续四日涨停,子公司拥有锑矿资源的梅雁吉祥也实现二连板。
德邦证券翟堃等人在研报中指出,政策转向不予许可出口,将为相关产业提供更强保护。锗、锑、镓等作为中国主要供应的两用物项,或将成为反制美国制裁的重要工具。数据显示,中国在锗、锑、镓的产量上均占据全球显著份额,尤其是镓的产量占全球90%以上。
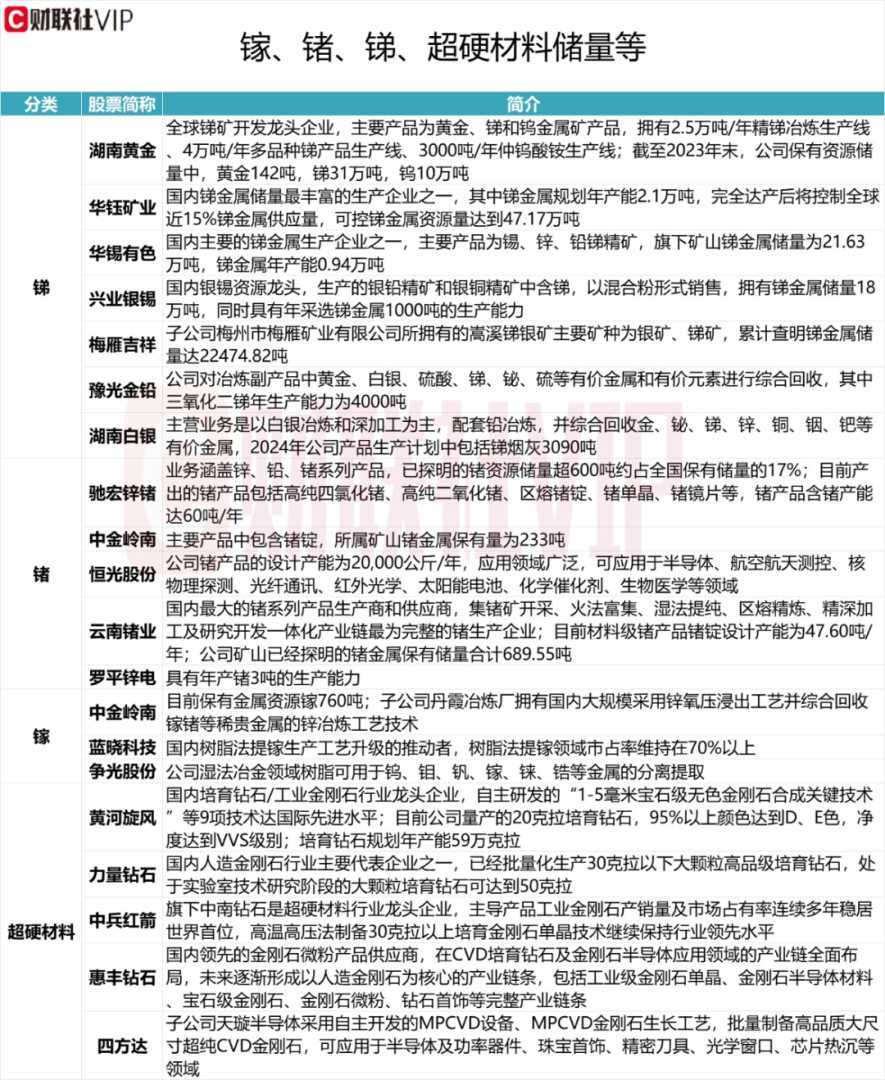
在超硬材料领域,黄河旋风、力量钻石、中兵红箭、惠丰钻石和四方达等上市公司拥有储量。其中,黄河旋风作为国内培育钻石/工业金刚石行业龙头,计划年产能达59万克拉,并加大产品研发投入,扩展金刚石在多个领域的应用。力量钻石已批量化生产大颗粒高品级培育钻石,中兵红箭旗下中南钻石则在工业金刚石产销量及市场占有率上连续多年稳居世界首位。
此外,在锑领域,湖南黄金、华钰矿业、华锡有色等上市公司拥有丰富储量。湖南黄金为全球锑矿开发龙头企业,华钰矿业为国内锑金属储量最丰富的企业之一,华锡有色也为国内主要锑金属生产企业之一。在锗领域,云南锗业作为拥有完整产业链的锗行业上市公司,锗产品产销量全国第一。而在镓领域,中金岭南等上市公司也拥有储量。
各公司纷纷在互动易上表示,将积极响应国家政策,加大研发投入,提高产品竞争优势,为国家安全和利益做出贡献。具体公司情况及相关数据详见下图:

(文章来源:财联社)
郑重声明:以上内容与本站立场无关。本站发布此内容的目的在于传播更多信息,本站对其观点、判断保持中立,不保证该内容(包括但不限于文字、数据及图表)全部或者部分内容的准确性、真实性、完整性、有效性、及时性、原创性等。相关内容不对各位读者构成任何投资建议,据此操作,风险自担。股市有风险,投资需谨慎。如对该内容存在异议,或发现违法及不良信息,请发送邮件至yxiu_cn@foxmail.com,我们将安排核实处理。

