出口管制升级!镓、锗、锑、超硬材料概念股活跃
AI导读:
商务部发布出口管制公告,镓、锗、锑、超硬材料对美国出口受限。A股市场相关概念股活跃,黄河旋风等龙头企业连续涨停。投资者应关注政策变化及市场动态,把握投资机会。
【出口管制新动向:镓、锗、锑、超硬材料对美国出口受限!A股相关概念股活跃,龙头四连板】近日,商务部发布公告,明确表示原则上不予许可镓、锗、锑、超硬材料相关两用物项对美国出口。此消息一出,A股市场相关概念股迅速反应,表现活跃。其中,超硬材料行业龙头黄河旋风更是连续四个交易日涨停,子公司拥有锑矿资源的梅雁吉祥也实现了二连板。
德邦证券翟堃等人在最新研报中指出,政策口径的变化意味着相关产业或将得到更强的保护。锗、锑、镓等作为中国主要供应的两用物项,未来或成为反制美国制裁的重要工具。数据显示,中国在锗、锑、镓的产量上均占据全球领先地位,如2023年中国镓产量约占全球产量的90%以上。
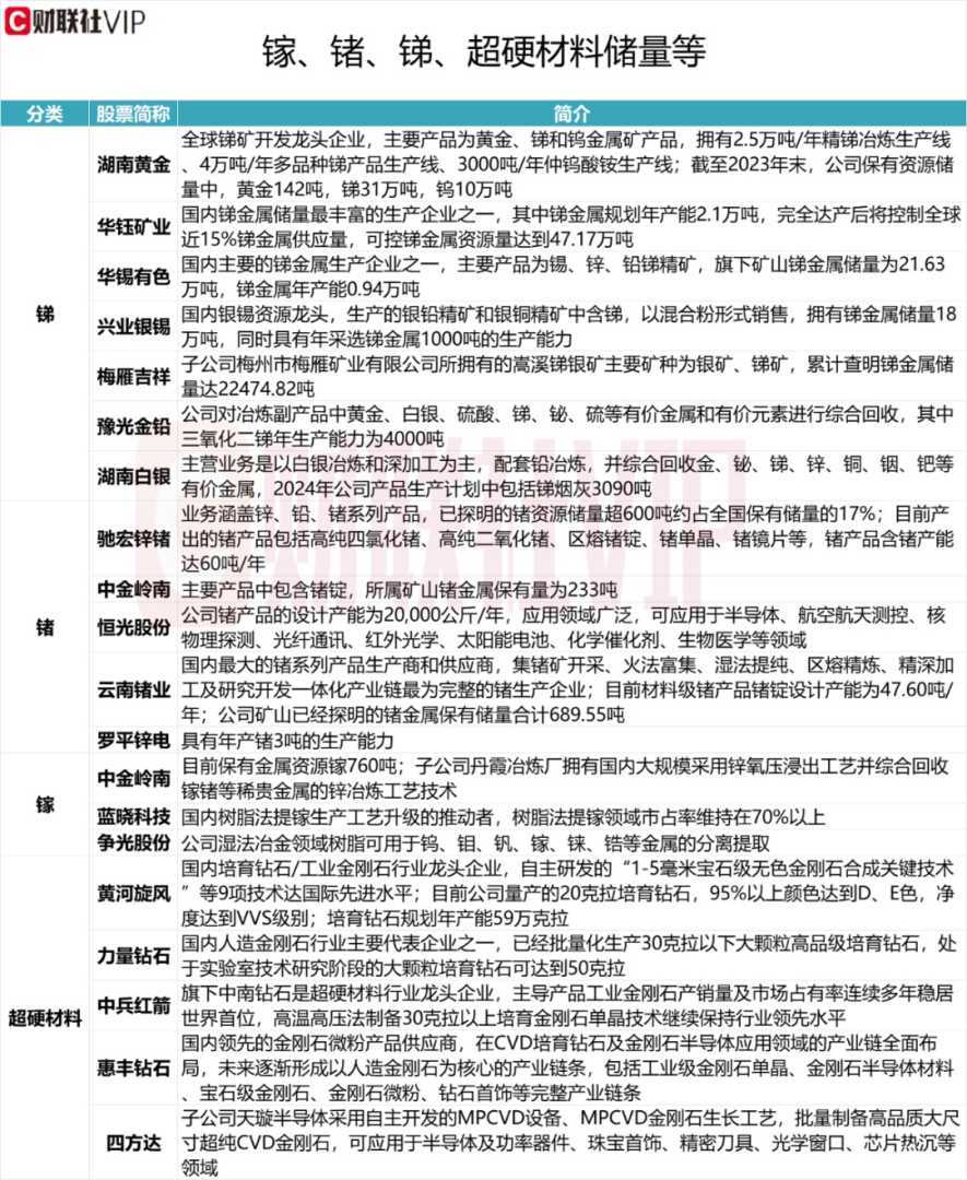
在超硬材料领域,黄河旋风、力量钻石、中兵红箭、惠丰钻石和四方达等公司均拥有一定储量。而在锑、锗、镓等领域,湖南黄金、华钰矿业、中金岭南、云南锗业等企业也具备丰富的资源储备。这些公司在各自领域拥有显著优势,未来发展潜力巨大。
黄河旋风作为国内培育钻石/工业金刚石行业龙头企业,其量产的20克拉培育钻石品质卓越,颜色达到D、E色,净度达到VVS级别。公司表示将加大产品研发投入,丰富产品矩阵,坚决拥护国家产业政策安排,维护国家安全和利益。
力量钻石则是国内人造金刚石行业的主要代表之一,已经能够批量化生产30克拉以下的大颗粒高品级培育钻石。中兵红箭旗下的中南钻石同样是超硬材料行业的佼佼者,其工业金刚石产销量及市场占有率连续多年稳居世界首位。
此外,梅雁吉祥子公司梅州市梅雁矿业有限公司所拥有的嵩溪锑银矿累计查明锑金属储量达22474.82吨,湖南黄金、华钰矿业、华锡有色等企业在锑金属领域也具备显著优势。云南锗业作为国内最大的锗系列产品生产商和供应商,其锗产品产销量全国第一。
随着出口管制政策的实施,这些拥有丰富资源储备的上市公司或将迎来新的发展机遇。同时,投资者也应密切关注相关政策变化及市场动态,把握投资机会。
郑重声明:以上内容与本站立场无关。本站发布此内容的目的在于传播更多信息,本站对其观点、判断保持中立,不保证该内容(包括但不限于文字、数据及图表)全部或者部分内容的准确性、真实性、完整性、有效性、及时性、原创性等。相关内容不对各位读者构成任何投资建议,据此操作,风险自担。股市有风险,投资需谨慎。如对该内容存在异议,或发现违法及不良信息,请发送邮件至yxiu_cn@foxmail.com,我们将安排核实处理。

