大秦铁路发布投资者关系活动记录表
AI导读:
大秦铁路发布投资者关系活动记录表,显示公司净利润预计同比下降。受煤炭运量下降、运输结构调整及物流市场培育等因素影响。公司积极应对经营环境变化,加大货运增运攻坚力度,优化货运结构,努力培育市场,持续稳固铁路货运市场竞争力。
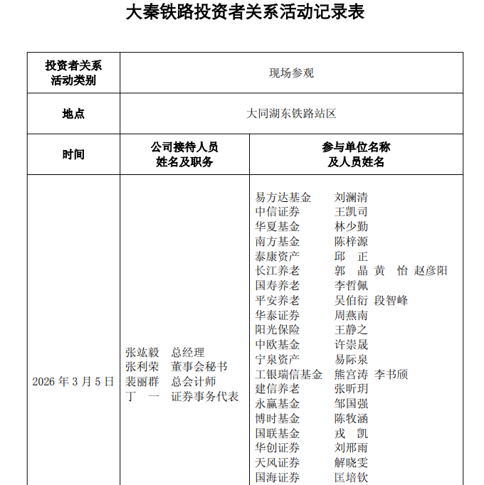
3月7日,大秦铁路(601006)发布投资者关系活动记录表。记录表显示,3月5日,公司接受了多家机构的调研,回答了公司净利润下降的主要影响因素等问题。
大秦铁路表示,2025年,公司净利润预计同比将有所下降。影响的主要因素为:一是煤炭运量下降的影响。公司货物发送量特别是煤炭发送量有所下降。其中,核心经营资产大秦线煤炭运输量同比减少约200万吨;二是运输结构调整的影响。随着传统能源运输格局的变化,基于长期发展的战略考量,公司拓展非煤货物运输市场,由于非煤货物到达地多为公司管外,直通运输的增加相应增加了货运服务费等付费支出。三是物流市场培育的影响。公司积极推进现代物流转型,发展多式联运,推进物流辅助服务(门到站、站到门),此项业务尚处于市场培育、让利引流阶段。
有机构提问:在煤炭等大宗运输需求减弱的情况下,如何提高公司货运业务市场竞争力?
大秦铁路回应称,公司将积极应对经营环境变化、行业周期波动,加大货运增运攻坚力度,通过物流总包、物流辅助、量价互保、“以白补黑”等举措,优化货运结构,开展多元运输,努力培育市场,持续稳固铁路货运市场竞争力。
有机构关心公司客运业务相关情况及发展空间...
郑重声明:以上内容与本站立场无关。本站发布此内容的目的在于传播更多信息,本站对其观点、判断保持中立,不保证该内容(包括但不限于文字、数据及图表)全部或者部分内容的准确性、真实性、完整性、有效性、及时性、原创性等。相关内容不对各位读者构成任何投资建议,据此操作,风险自担。股市有风险,投资需谨慎。如对该内容存在异议,或发现违法及不良信息,请发送邮件至yxiu_cn@foxmail.com,我们将安排核实处理。

