百年鞋企双星名人控制权之争:创始人与子女对簿公堂
AI导读:
双星名人集团创始人汪海与儿子汪军、儿媳徐英因控制权之争对簿公堂。矛盾源于2022年的股权变动,儿媳控股公司获得集团股份成为大股东。双方矛盾持续近一年,于近期公开化。
2026年开年,百年鞋企双星名人的控制权之争上演决裂戏码。
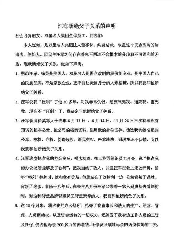
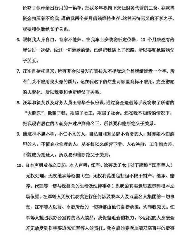
据新黄河报道,1月3日,84岁的双星名人集团创始人汪海发布公开声明,正式宣布与儿子汪军、儿媳徐英断绝父子及姻亲关系,控诉对方多次“抢公章”“逼宫”,直指其“背叛品牌、背叛老爹”。接近汪海的工作人员证实声明真实性,这场持续近一年的家族内斗由此推向高潮。
矛盾根源可追溯至2022年的股权变动。彼时,儿媳徐英控股80%的青岛星迈达工贸有限公司通过增资,获得双星名人56.96%股份,成为第一大股东。尽管汪海名义上保留职位,但已失去绝对控制权,埋下冲突隐患。
据天眼查信息,青岛双星名人集团股份有限公司成立于2002年,位于山东省青岛市,青岛星迈达工贸有限公司为控股股东,法定代表人、董事长兼总经理为汪海,持股比例21.88%,汪军持股比例6.53%,徐英为受益所有人。
2025年5月,矛盾首次公开化。汪海发布公开信,指控其子汪军、儿媳徐英及孙子汪子栋企图抢夺公章,“威逼交出管理权”,质疑未经其同意的公司搬迁、人事任命等行为。彼时,每经记者拨通了汪海儿媳徐英的电话,对于网络流传公开信是否为汪海所发,徐英说:“我们也不知道是不是总裁发的,我们也找不到他,他现在也不在家,也不在公司。”
随后在2025年12月2日,儿媳徐英以“双星名人董事长”及控股股东青岛星迈达的名义发布《严正声明》称,当年5月20日,双星名人董事会决议免去汪海董事长及法定代表人职务,选举徐英接任,并称汪海签署文件及原公章失效。
徐英在声明中指控,汪海被免职后一直霸占营业执照,拒不配合变更登记,甚至“私自刻制”了新的公章、法人章和财务专用章。徐英列出了这三枚“私章”的具体编号,强硬表态:汪海用这些印章签的任何文件、做的任何资产处分,公司概不承认。
郑重声明:以上内容与本站立场无关。本站发布此内容的目的在于传播更多信息,本站对其观点、判断保持中立,不保证该内容(包括但不限于文字、数据及图表)全部或者部分内容的准确性、真实性、完整性、有效性、及时性、原创性等。相关内容不对各位读者构成任何投资建议,据此操作,风险自担。股市有风险,投资需谨慎。如对该内容存在异议,或发现违法及不良信息,请发送邮件至yxiu_cn@foxmail.com,我们将安排核实处理。

