CFETS-SHCH-CBR科创CDS指数将上市交易清算
AI导读:
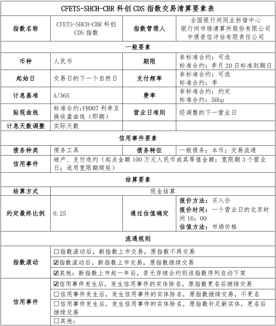
CFETS-SHCH-CBR科创CDS指数将于12月23日起上市交易清算,该指数由银行间市场清算所股份有限公司、全国银行间同业拆借中心与中债资信评估有限责任公司联合发布,成分实体名义本金等权重分布。
新华财经北京12月22日电日前,银行间市场清算所股份有限公司(简称上海清算所)、全国银行间同业拆借中心(简称同业拆借中心)与中债资信评估有限责任公司发布“CFETS-SHCH-CBR科创CDS指数”。新华财经获悉,自12月23日起,CFETS-SHCH-CBR科创CDS指数将上市交易清算,上海清算所与同业拆借中心将每日发布CFETS-SHCH-CBR科创CDS指数信用曲线。
交易清算要点显示,该指数成分实体名义本金等权重分布。当某一个实体发生信用事件后,以发生信用事件的实体对应金额(即交易名义本金×1/25)作为信用事件现金结算时的计算依据。交易合约按交易名义本金×24/25继续存续,直至合约到期或剩余所有实体均发生信用事件合约提前终止。
结算方式方面,信用事件结算方式为现金结算。现金结算回收率可通过“约定最终比例”确定,也可通过适用的估值方法确定。通过“约定最终比例”确定的,信用事件现金结算金额= 1/25×交易名义本金×(1-约定最终比例)。
(文章来源:新华财经)
郑重声明:以上内容与本站立场无关。本站发布此内容的目的在于传播更多信息,本站对其观点、判断保持中立,不保证该内容(包括但不限于文字、数据及图表)全部或者部分内容的准确性、真实性、完整性、有效性、及时性、原创性等。相关内容不对各位读者构成任何投资建议,据此操作,风险自担。股市有风险,投资需谨慎。如对该内容存在异议,或发现违法及不良信息,请发送邮件至yxiu_cn@foxmail.com,我们将安排核实处理。

