小鹏汽车财报亮眼:营收增长,交付量激增,亏损收窄
AI导读:
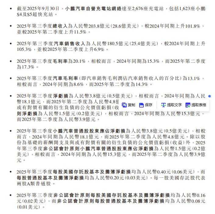
小鹏汽车第三季度财报显示,营收达203.8亿元,同比增长102%,毛利率攀升至20.1%。2025年第三季度汽车总交付量激增149.3%,净亏损明显收窄,展现强劲增长势头。
小鹏汽车在最新财报中展现强劲增长势头,其第三季度营收高达203.8亿元,同比增长102%,虽略低于市场预估的204.5亿元,但增长趋势依然显著。在盈利方面,该季度调整后每股亏损0.080元,表现稳健。尤为值得一提的是,季度毛利率攀升至20.1%,较2024年同期大幅上升4.8个百分点,显示出小鹏汽车在成本控制与盈利能力上的显著提升。此外,小鹏汽车在交付量上也交出了亮眼成绩单,2025年第三季度汽车总交付量达116,007辆,较2024年同期的46,533辆激增149.3%,这一数据无疑为小鹏汽车的未来发展注入了强劲动力。在净亏损方面,2025年第三季度小鹏汽车普通股股东应占净亏损为人民币3.8亿元(0.5亿美元),相较于2024年同期的18.1亿元和2025年第二季度的4.8亿元,亏损幅度明显收窄,进一步彰显了小鹏汽车在财务健康方面的积极进展。



(文章来源:财联社)
郑重声明:以上内容与本站立场无关。本站发布此内容的目的在于传播更多信息,本站对其观点、判断保持中立,不保证该内容(包括但不限于文字、数据及图表)全部或者部分内容的准确性、真实性、完整性、有效性、及时性、原创性等。相关内容不对各位读者构成任何投资建议,据此操作,风险自担。股市有风险,投资需谨慎。如对该内容存在异议,或发现违法及不良信息,请发送邮件至yxiu_cn@foxmail.com,我们将安排核实处理。

