多家航空公司发布日本航线客票特殊处理通知,保障旅客出行
AI导读:
11月15日,南航、国航、东航、海航、川航等多家航空公司发布了关于日本航线客票特殊处理的通知,为旅客提供详细的退改政策。同时,外交部提醒中国公民近期避免前往日本,因当地社会治安不靖,针对中国公民违法犯罪案件多发,且领导人发表涉台挑衅言论,恶化交流氛围。
11月15日,中国南方航空股份有限公司、中国国际航空股份有限公司、中国东方航空股份有限公司、海南航空、四川航空等在官网分别发布了“关于日本航线客票特殊处理的通知”。这一通知旨在响应外交部近期发布的出行提醒,为协助旅客更好地安排出行计划,提供了详细的日本航线客票特殊处理方案。
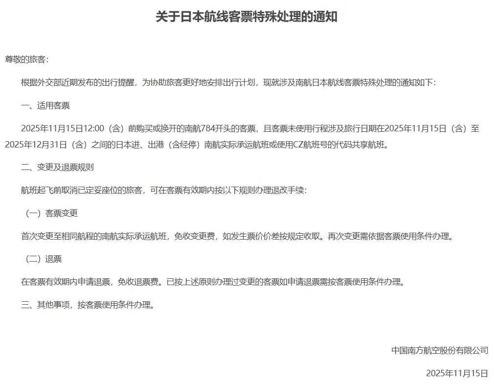
南航方面,2025年11月15日12:00(含)前购买或换开的南航784开头客票,旅行日期在2025年11月15日至2025年12月31日之间的日本进、出港航班,可享受特殊退改政策。航班起飞前取消已定妥座位的旅客,首次变更至相同航程的南航实际承运航班,免收变更费,退票同样免收手续费。
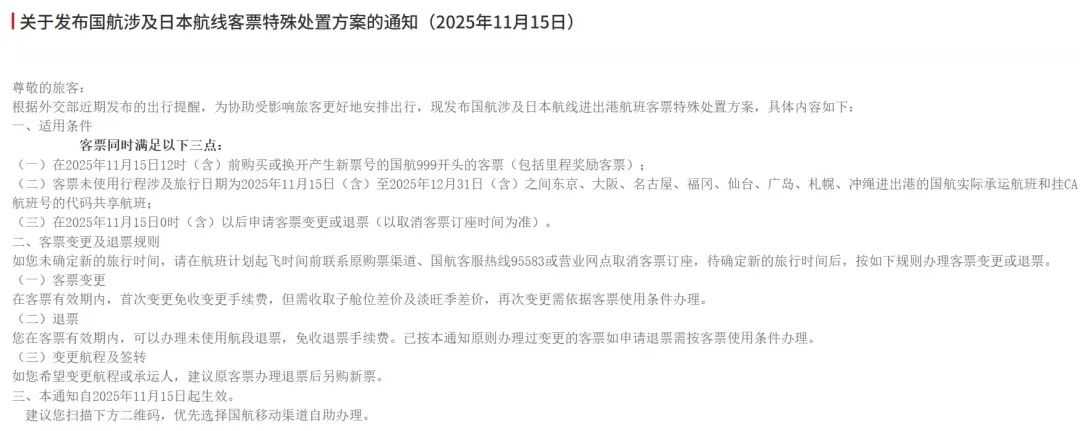
国航也发布了类似政策,客票需满足在2025年11月15日12时(含)前购买或换开,旅行日期在指定时间段内,且申请变更或退票时间在2025年11月15日0时(含)以后。首次变更免收变更手续费,但需收取子舱位差价及淡旺季差价,退票同样免收手续费。
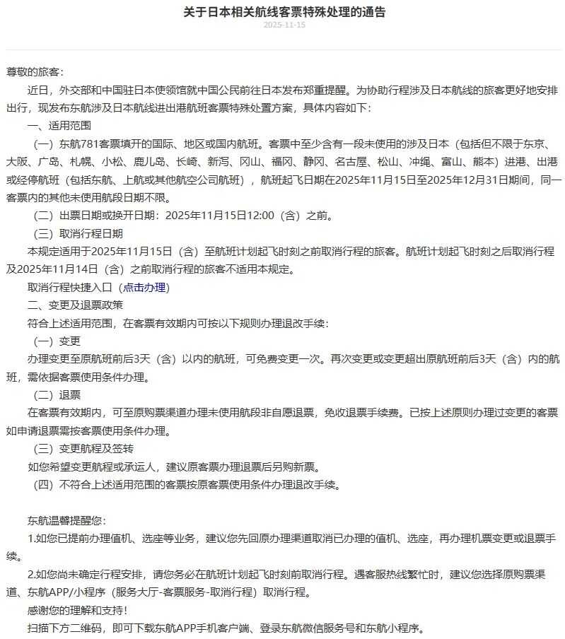
东航的适用范围更广,包括东航781客票填开的国际、地区或国内航班,只要客票中至少含有一段未使用的涉及日本进港、出港或经停航班,且航班起飞日期在2025年11月15日至2025年12月31日期间,均可享受特殊退改政策。办理变更至原航班前后3天(含)以内的航班,可免费变更一次。退票方面,在客票有效期内,可至原购票渠道办理未使用航段非自愿退票,免收退票手续费。
海航和川航也分别发布了各自的日本航线客票特殊处理通知。海航方面,凡在2025年11月15日12时(含)前使用880国际票证填开或换开的客票,行程涉及航班日期在指定时间段内由海南航空实际承运的日本进出港航班,首次变更至相同航程的海南航空实际承运航班,免收变更费,退票同样免收手续费。川航方面,首次变更至川航实际承运的相同航线航班,免收变更手续费,退票也免除退票费。
此外,外交部领事司发文提醒中国公民近期避免前往日本。文中指出,今年以来,日本社会治安不靖,针对中国公民违法犯罪案件多发,中国公民在日本安全环境持续恶化。近日,日本领导人公然发表涉台露骨挑衅言论,严重恶化中日人员交流氛围,给在日中国公民人身和生命安全带来重大风险。因此,外交部和中国驻日本使领馆郑重提醒中国公民近期避免前往日本,已在日中国公民需密切关注当地治安形势,提高安全防范意识。


来源中国南方航空股份有限公司、中国国际航空股份有限公司、中国东方航空股份有限公司官网、国是直通车、领事直通车
(文章来源:国际金融报)
郑重声明:以上内容与本站立场无关。本站发布此内容的目的在于传播更多信息,本站对其观点、判断保持中立,不保证该内容(包括但不限于文字、数据及图表)全部或者部分内容的准确性、真实性、完整性、有效性、及时性、原创性等。相关内容不对各位读者构成任何投资建议,据此操作,风险自担。股市有风险,投资需谨慎。如对该内容存在异议,或发现违法及不良信息,请发送邮件至yxiu_cn@foxmail.com,我们将安排核实处理。

