工信部发布2026-2027新能源汽车积分管理通知
AI导读:
工信部印发2026-2027年度乘用车企业平均燃料消耗量与新能源汽车积分管理通知,明确积分比例、分值要求等,顺应产业发展调整多项内容,推动新能源汽车产业规范发展。
中新网11月11日电据“工信微报”微信公众号消息,为适应节能与新能源汽车产业发展需要,按照《乘用车企业平均燃料消耗量与新能源汽车积分并行管理办法》等要求,工业和信息化部近日印发《关于2026—2027年度乘用车企业平均燃料消耗量与新能源汽车积分管理有关事项的通知》,明确2026—2027年度新能源汽车积分比例、新能源汽车车型积分计算方法等要求,这对于新能源汽车产业(新能源汽车积分)发展具有重要意义。
通知主要调整如下:一是明确新能源汽车积分比例和分值要求,2026年度、2027年度的新能源汽车积分比例要求分别为48%和58%,新能源乘用车标准车型分值较上一阶段平均下调50%,这体现了积分政策(积分比例调整)的动态变化;二是调整新能源车型技术指标要求;三是其他顺应产业发展新形势的调整,具体包括提高低油耗车型奖励幅度、延续小规模企业核算优惠、延续循环外技术核算优惠。
关于2026—2027年度乘用车企业平均燃料消耗量与新能源汽车积分管理有关事项的通知
工信部通装函〔2025〕294号
各乘用车企业:
为适应节能与新能源汽车产业发展需要,根据《乘用车企业平均燃料消耗量与新能源汽车积分并行管理办法》(工业和信息化部财政部商务部海关总署质检总局令第44号)、《关于修改〈乘用车企业平均燃料消耗量与新能源汽车积分并行管理办法〉的决定》(工业和信息化部财政部商务部海关总署市场监督管理总局令第53号)、《关于修改〈乘用车企业平均燃料消耗量与新能源汽车积分并行管理办法〉的决定》(工业和信息化部财政部商务部海关总署市场监督管理总局令第64号)等规定,现就2026—2027年度乘用车企业平均燃料消耗量和新能源汽车积分管理有关事项通知如下:
一、2026年度、2027年度的新能源汽车积分比例要求分别为48%和58%。
二、对核算年度生产量2000辆以下并且生产、研发和运营保持独立的境内乘用车生产企业,进口量2000辆以下的获境外乘用车生产企业授权的进口乘用车供应企业,企业平均燃料消耗量较上一年度下降达到4%以上的,其达标值在《乘用车燃料消耗量评价方法及指标》(GB 27999)规定的企业平均燃料消耗量要求基础上放宽60%;下降2%以上不满4%的,其达标值放宽30%。
三、乘用车企业核算新能源汽车积分达标值时,低油耗乘用车生产量或者进口量按照其数量的0.1倍计算。
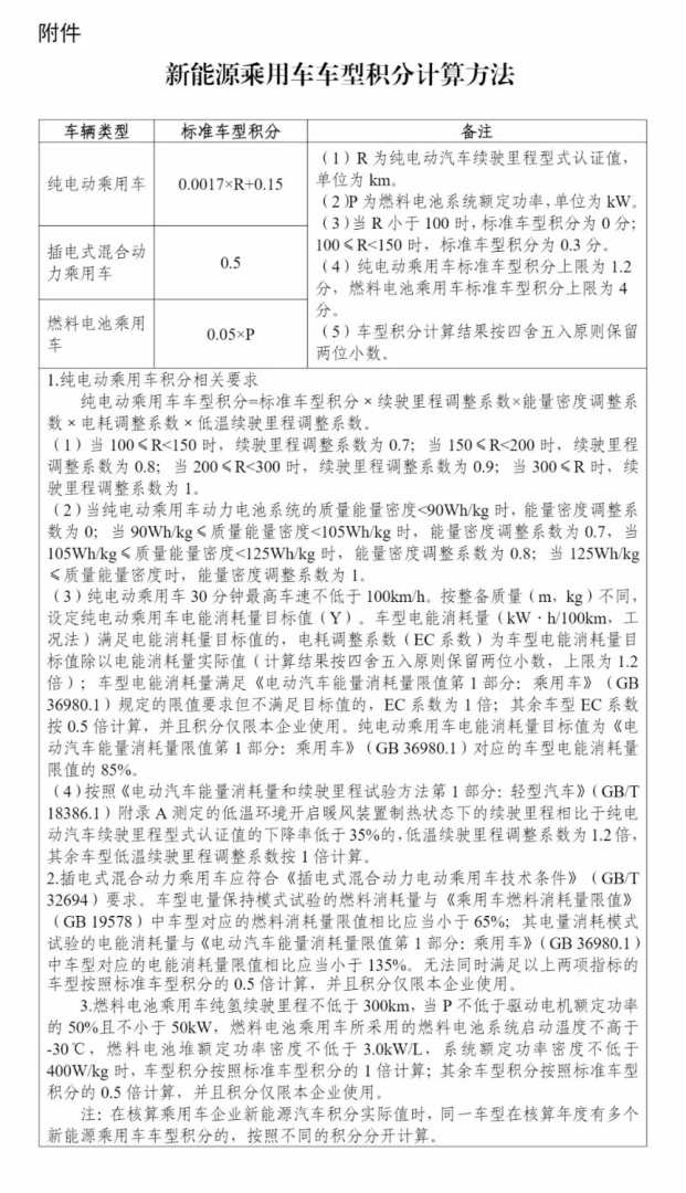
四、2026—2027年度的新能源乘用车车型积分按照《新能源乘用车车型积分计算方法》(见附件)确定。
五、2026—2027年度企业平均燃料消耗量积分核算中,对标准配置循环外技术且具有循环外节能效果的车型,继续给予其燃料消耗量减免一定额度。新的循环外技术/装置积分核算规定发布前,按《关于2024—2025年度乘用车企业平均燃料消耗量与新能源汽车积分管理有关事项的通知》执行。
特此通知。
附件:新能源乘用车车型积分计算方法
工业和信息化部
2025年11月7日

图源:“工信微报”微信公众号
(文章来源:中国新闻网)
郑重声明:以上内容与本站立场无关。本站发布此内容的目的在于传播更多信息,本站对其观点、判断保持中立,不保证该内容(包括但不限于文字、数据及图表)全部或者部分内容的准确性、真实性、完整性、有效性、及时性、原创性等。相关内容不对各位读者构成任何投资建议,据此操作,风险自担。股市有风险,投资需谨慎。如对该内容存在异议,或发现违法及不良信息,请发送邮件至yxiu_cn@foxmail.com,我们将安排核实处理。

