自然资源部布局“十五五” 深地经济概念股受热捧
AI导读:
自然资源部“十五五”规划抢占深海、深地产业标准化制高点,神开股份、石化机械等深地经济概念股斩获连板,15家上市公司积极回应相关业务。
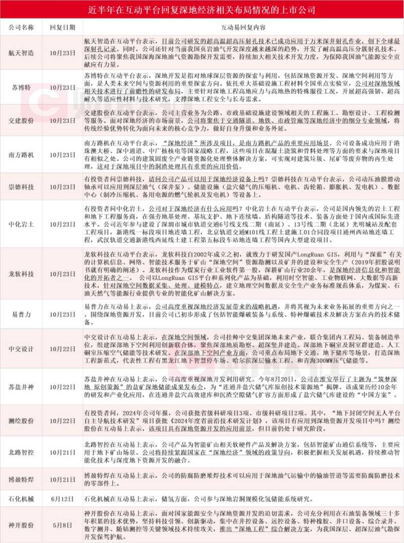
近日,自然资源部明确表示,在“十五五”规划期间,将全力加快抢占深海、深地等新兴和未来产业的标准化制高点,这一战略部署无疑为相关产业带来了新的发展机遇。截至收盘,推出“深地工程”综合解决方案的神开股份、参与深地岩洞规模化氢储能系统研究的石化机械均斩获4连板,显示出市场对深地经济概念的强烈追捧。同时,主要产品包括石油钻采机械装备的山东墨龙也录得5天4板,进一步印证了深地经济领域的投资热度。据财联社不完全统计,截至发稿,包括航天智造、苏博特、交建股份、南方路机、崇德科技、中化岩土、龙软科技、易普力、中交设计、苏盐井神、测绘股份、北路智控、博盈特焊、石化机械和神开股份在内的15家上市公司近半年在互动平台积极回应“深地经济”相关业务情况,展现了行业对这一新兴领域的广泛关注和积极布局。
(文章来源:财联社)
郑重声明:以上内容与本站立场无关。本站发布此内容的目的在于传播更多信息,本站对其观点、判断保持中立,不保证该内容(包括但不限于文字、数据及图表)全部或者部分内容的准确性、真实性、完整性、有效性、及时性、原创性等。相关内容不对各位读者构成任何投资建议,据此操作,风险自担。股市有风险,投资需谨慎。如对该内容存在异议,或发现违法及不良信息,请发送邮件至yxiu_cn@foxmail.com,我们将安排核实处理。

