香港GenA.I.沙盒公布二期名单,聚焦人工智能治理与发展机遇
AI导读:
10月15日,香港金融管理局与数码港管理有限公司公布第二期生成式人工智能沙盒名单,27个用例入选,聚焦AI治理与“以AI对抗AI”策略,预计2026年初技术测试。
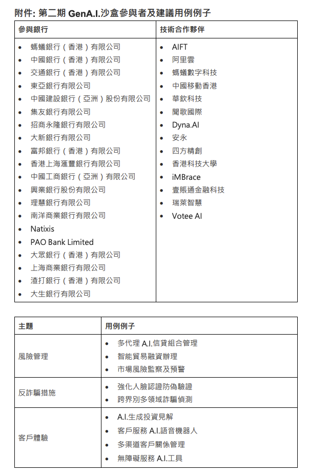
10月15日,香港金融管理局与香港数码港管理有限公司公布第二期生成式人工智能(GenA.I.)沙盒参与者名单,此次公布聚焦人工智能治理(SEO关键词1:人工智能治理)。在超过60个建议方案中,来自20家银行和14家技术合作伙伴的27个用例获邀进入第二期GenA.I.沙盒。第二期沙盒计划聚焦积极加强A.I.治理,多个用例采用“以A.I. 对抗A.I. ”策略,例如运用A.I.对A.I. 生成内容进行自动化质量检测(SEO关键词2:自动化质量检测),以更具规模的方式提升系统准确度和一致性。这种策略不仅提高了检测效率,还确保了内容的高质量,为人工智能的健康发展提供了有力保障。
沙盒参与者将于今年稍后陆续开始登陆数码港人工智能超算中心的专属平台,预计于2026年初开始技术测试。这一举措将进一步推动人工智能技术的创新与应用,为行业带来更多的发展机遇(SEO关键词3:人工智能技术)。随着人工智能技术的不断进步,其在金融、医疗、教育等多个领域的应用将更加广泛,为社会发展注入新的活力。

(文章来源:界面新闻)(SEO关键词4:发展机遇)
郑重声明:以上内容与本站立场无关。本站发布此内容的目的在于传播更多信息,本站对其观点、判断保持中立,不保证该内容(包括但不限于文字、数据及图表)全部或者部分内容的准确性、真实性、完整性、有效性、及时性、原创性等。相关内容不对各位读者构成任何投资建议,据此操作,风险自担。股市有风险,投资需谨慎。如对该内容存在异议,或发现违法及不良信息,请发送邮件至yxiu_cn@foxmail.com,我们将安排核实处理。

