A股多家公司派发中期‘大红包’,分红热潮引关注
AI导读:
8月21日晚,东阿阿胶、中国石化等多家A股公司披露2025年中期利润分配方案,拟派发现金红包。东阿阿胶分红率高达99.94%,中国石化拟分红超百亿元,多家公司积极参与分红,彰显企业担当。
8月21日晚,多家A股公司在交出上半年‘成绩单’之际,拟送出中期‘大红包’,分红热潮(SEO关键词1)引发市场关注。东阿阿胶拟向全体股东每10股派发现金红利12.69元(含税),预计现金分红总额为8.17亿元,分红率高达99.94%,成为市场焦点。
中国石化2025年半年度则拟合计派发现金股利高达106.70亿元(含税),彰显国企担当(SEO关键词2)。与此同时,柏楚电子、三星医疗、扬农化工、依依股份等多家A股公司亦披露2025年中期利润分配方案,拟向投资者送出现金红包,形成分红浪潮。
东阿阿胶分红率高达99.94%
8月21日晚,东阿阿胶公告披露,公司董事会审议通过2025年中期利润分配方案,拟以6.44亿股为基数,向全体股东每10股派发现金红利12.69元(含税),预计现金分红总额为8.17亿元,占2025年上半年归母净利润的99.94%。2025年上半年,东阿阿胶实现营业收入30.51亿元,同比增长11.02%;归母净利润8.18亿元,同比增长10.74%;扣非净利润7.88亿元,同比增长12.58%,业绩表现(SEO关键词3)亮眼。

图片来源:公司公告
业绩稳健增长的同时,东阿阿胶持续提升股东回报。据东阿阿胶披露,自1999年首次分红以来,公司已累计分红92.87亿元。同日晚间,东阿阿胶亦公告称,为积极响应健康中国建设以及乡村振兴战略号召,支持华润健康乡村公益项目,同时提升公司知名度与美誉度、彰显国企责任与担当,公司拟向中国妇女发展基金会捐赠430万元,其中包括资金捐赠260万元以及实物捐赠价值170万元。

图片来源:公司公告
对于公司2025年中期的‘高分红’,东阿阿胶在公告中直言,着眼于长远和可持续发展的目标,综合考虑公司整体经营情况、财务状况及股东利益等综合因素,与所有股东分享公司经营发展的成果。
中国石化等多家公司派发‘大红包’
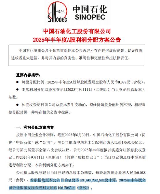
同日,中国石化、柏楚电子、三星医疗、扬农化工、依依股份等多家A股公司亦披露2025年中期利润分配方案。其中,中国石化更是拟分红超百亿元,市场反响(SEO关键词4)热烈。

图片来源:公司公告
中国石化公告显示,公司拟以股权登记日当日登记的总股本为基数,每股派发现金股利0.088元(含税)。若根据截至公告日的总股本1212.45亿股计算,2025年半年度公司合计拟派发现金股利106.70亿元(含税)。柏楚电子2025年半年度利润分配方案显示,公司拟向全体股东每10股派发现金红利6.66元(含税)。若以截至2025年6月30日公司总股本2.88亿股计算,拟派发现金红利总额为1.92亿元(含税),占公司2025年半年度归母净利润的30.01%。

图片来源:公司公告
半年报显示,2025年上半年,柏楚电子实现营收11.03亿元,同比增长24.89%;归母净利润6.40亿元,同比增长30.32%。对于此次分红,柏楚电子在半年报中直言,旨在践行‘以投资者为本’的发展理念,维护公司全体股东利益,推动公司‘提质增效重回报’。

图片来源:公司公告
三星医疗2025年半年度利润分配预案显示,公司拟以本次实施权益分派股权登记日登记的总股本(扣除回购专用账户的股份)为基数,向股东每10股派发现金红利(含税)4.85元,预计合计派发现金红利约6.79亿元(含税),占2025年半年度归母净利润的55.20%。此外,扬农化工拟向全体股东每10股派发现金红利2.40元(含税)。以实施权益分派股权登记日登记的总股本4.05亿股计算,拟派发现金红利9729.57万元(含税),占公司上半年归母净利润的12.07%。依依股份拟向全体股东每10股派发现金红利2.40元(含税),共预计分配现金股利4419.85万元,占当期归母净利润的43.25%。
(文章来源:上海证券报)
郑重声明:以上内容与本站立场无关。本站发布此内容的目的在于传播更多信息,本站对其观点、判断保持中立,不保证该内容(包括但不限于文字、数据及图表)全部或者部分内容的准确性、真实性、完整性、有效性、及时性、原创性等。相关内容不对各位读者构成任何投资建议,据此操作,风险自担。股市有风险,投资需谨慎。如对该内容存在异议,或发现违法及不良信息,请发送邮件至yxiu_cn@foxmail.com,我们将安排核实处理。

