宁德时代副董事长李平捐赠股票 助力复旦大学发展
AI导读:
7月10日晚间,宁德时代副董事长李平及其配偶拟向上海复旦大学教育发展基金会捐赠405万股股票,按收盘价计算估值超11亿元。此前,李平夫妇已宣布为母校捐资10亿元。近期多位复旦大学校友也向母校进行了大手笔捐赠。
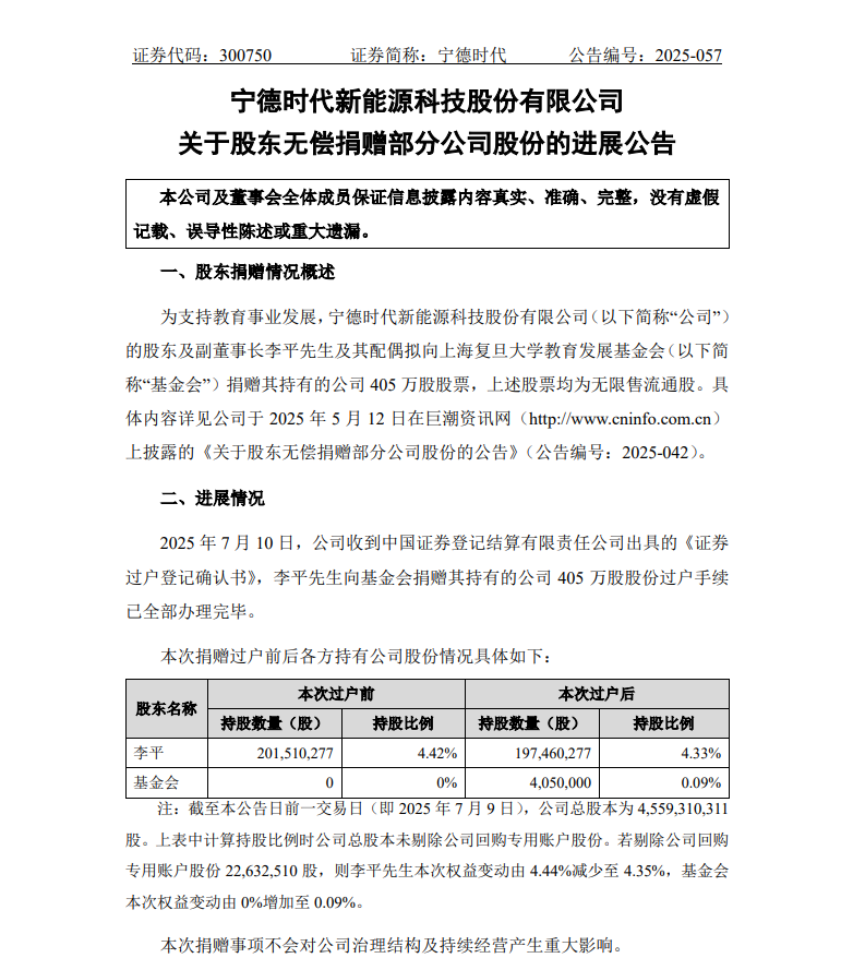
7月10日晚间,宁德时代(SZ300750)发布公告称,公司股东及副董事长李平及其配偶拟向上海复旦大学教育发展基金会捐赠其持有的公司405万股股票,上述股票均为无限售流通股。
2025年7月10日,捐赠过户手续已全部办理完毕。捐赠后,李平持股比例由4.42%降至4.33%,基金会持股比例由0%增至0.09%。
宁德时代总股本为44.03亿股,此次405万股占总股本的近1‰。按宁德时代7月10日收盘价272元计算,这笔捐赠估值超过11亿元。
公司强调,此次捐赠不会对公司治理结构及持续经营产生重大影响。

图片来源:宁德时代公告
据了解,今年5月12日,宁德时代发布公告称,接到股东及副董事长李平无偿捐赠股票的通知。
为支持教育事业发展,李平及其配偶与上海复旦大学教育发展基金会签订了《复旦大学学敏自然科学研究基金捐赠协议书》,李平及其配偶拟向基金会无偿捐赠405万股宁德时代无限售流通股股票。捐赠股份将用于设立“复旦大学学敏自然科学研究基金”。
资料显示,李平为复旦大学材料系高分子专业1985级校友,廖梅为历史学系1986级校友,二人相识于复旦大学。本科毕业后,李平投身商界,是宁德时代联合创始人;廖梅则在复旦读了十年书,是著名历史学家朱维铮教授指导的第一位国内博士生。
今年4月,复旦大学迎来建校120周年之际,李平、廖梅夫妇宣布为母校一次性捐资10亿元人民币,支持建设复旦大学学敏高等研究院。
目前,李平已较少参与宁德时代的日常运营。
据“CATL宁德时代”官方微信公众号,其最近一次露面在7月2日,宁德时代与印度尼西亚合作项目正式动工,李平参加了开工仪式。而他更早一次露面就已是2022年11月中旬,他接待福建当地主要官员的调研。
据红星新闻,2024年2月,李平与宁德时代创始人曾毓群经协商,决定解除双方于2015年10月签署的《一致行动人协议》,他不再成为宁德时代的实际控制人。
去年,李平在宁德时代领取的薪酬为53.8万,远低于一般高管,只比独立董事稍多,不过,仍为公司主要的个人股东。
值得注意的是,多位校友近期大手笔捐赠。
5月18日下午,复旦大学谢希德-俞吾金哲学发展基金(第二期)捐赠签约仪式举行。一位热心的复旦校友为基金捐赠1亿元,支持哲学学科发展,却不留名出名,不图回报。

2016年,哲学建系60周年、建院10周年之际,捐赠人出资3000万元发起谢希德-俞吾金哲学发展基金,支持学院的学术建设与人才培养。
谢希德是复旦大学老校长、半导体之母,俞吾金则是复旦大学文科资深教授、哲学界著名学者。
捐赠人表示,设立该基金是表达对谢希德校长和俞吾金教授的敬意,表达对人文精神和哲学事业的尊崇,同时也是对复旦哲学学科的发展寄予厚望。
据不完全统计,近期多位复旦大学校友向母校大手笔捐赠。
5月8日,复旦大学设立新文科发展基金,助力人文学科与社会科学创新。基金首期筹措资金1亿元,由1984级新闻系两位校友新浪董事长曹国伟、光线传媒董事长王长田联合捐赠。
5月12日,为支持教育事业发展,宁德时代联合创始人李平及其配偶与上海复旦大学教育发展基金会签订协议书,无偿捐赠405万股宁德时代无限售流通股,用于设立“复旦大学学敏自然科学研究基金”。此前4月23日,李平夫妇为母校一次性捐赠10亿元人民币,支持建设复旦大学学敏高等研究院。
5月12日,复旦大学宣布,校友朱义捐赠3000万元设立“复旦大学百利天恒特聘教授”项目,支持学校在“创新药物靶点发现”及“脑与类脑智能研究”等方向引育一批优秀科技领军人才。
5月17日,复旦大学附属医院发展基金成立,启动资金1亿元由复星公益基金会捐赠。郭广昌等多位复星集团人士见证了此次捐赠。
5月18日,云锋基金捐赠5000万元,参与发起成立“复旦源”文化发展基金。
除了上述人士外,复旦大学在诸多领域还有很多知名校友。比如,在半导体领域,国产EDA龙头华大九天董事长刘伟平,全球最大的电荷泵充电管理芯片厂商南芯科技创始人阮晨杰,国内集成电路设计业第一家上市公司复旦微电董事长蒋国兴、总经理施雷等均是毕业于复旦大学。
复旦大学校名取自《尚书大传》之“日月光华,旦复旦兮”,始创于1905年,是中国人自主创办的第一所高等院校。
学校官网称,该校拥有哲学、经济学、法学、教育学等12个学科门类。2021年,学校20个学科入选第二轮“双一流”建设学科。
复旦大学哲学学院创建于1956年,是新中国成立以后全国最早建立的三个哲学院系之一。学院为国家文科人才培养与科学研究基地,哲学学科为国家重点一级学科。近年来,该校哲学学科在教育部第四轮、第五轮学科评估中均与北京大学并列哲学类最优学科。
此前,复旦大学哲学学院院长张双利在寄语新生时表示:“哲学是被把握在思想中的时代,当现代化的进程加速展开、现代复杂社会的矛盾本性充分显露、现实生活的复杂性已远远超越常识式理解框架之时,对哲学的需要就会变得真实而迫切。”
(文章来源:每日经济新闻)
郑重声明:以上内容与本站立场无关。本站发布此内容的目的在于传播更多信息,本站对其观点、判断保持中立,不保证该内容(包括但不限于文字、数据及图表)全部或者部分内容的准确性、真实性、完整性、有效性、及时性、原创性等。相关内容不对各位读者构成任何投资建议,据此操作,风险自担。股市有风险,投资需谨慎。如对该内容存在异议,或发现违法及不良信息,请发送邮件至yxiu_cn@foxmail.com,我们将安排核实处理。

