医疗领域迎利好,外资准入限制全面清零
AI导读:
周末,我国医疗领域迎来重大利好政策,商务部等三部委发布通知拟设立外商独资医院,同时外资准入负面清单取消制造业领域限制,实现全面清零,为外商投资提供新机遇。
周末,我国医疗领域迎来了重大利好政策。9月8日,商务部、国家卫生健康委、国家药监局联合发布了关于在医疗领域开展扩大开放试点工作的通知(以下简称“通知”),标志着我国医疗领域对外开放迈出了新的一步。
根据通知内容,我国拟在北京、天津、上海、南京、苏州、福州、广州、深圳和海南全岛设立外商独资医院(中医类除外,不含并购公立医院)。这一举措旨在引进外资,促进我国医疗领域的高质量发展,更好地满足人民群众的医疗健康需求。
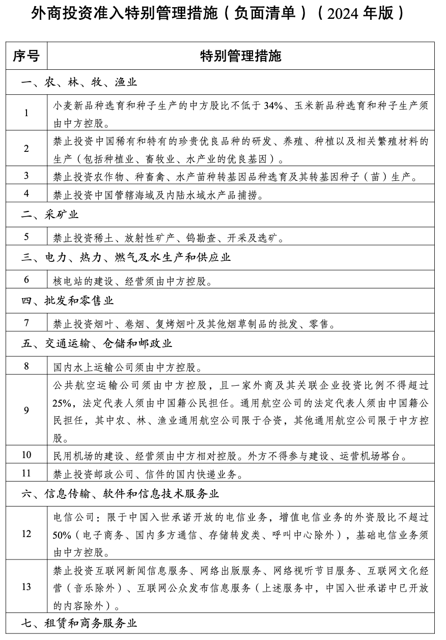
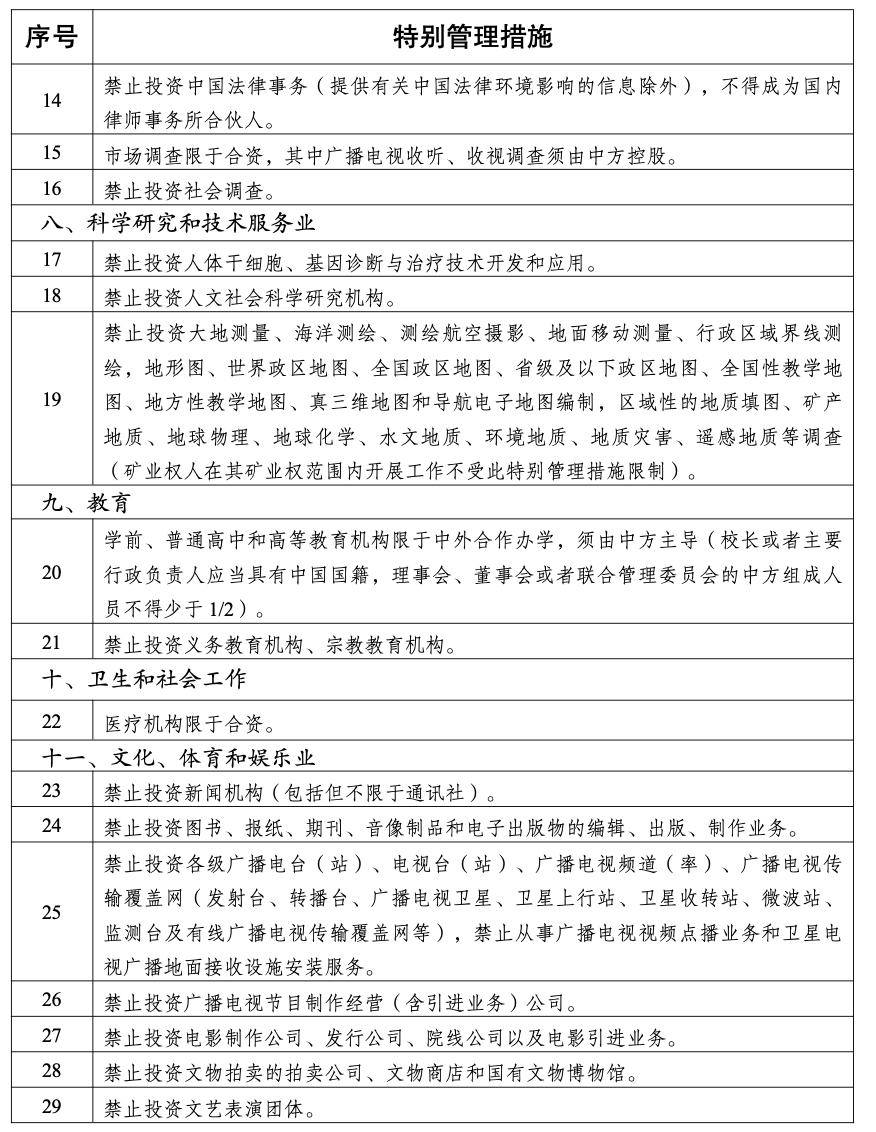
同日,我国外商投资领域也迎来了重大变革。2024年版外资准入负面清单正式发布,取消了制造业领域的最后两个条目,即“出版物印刷须由中方控股”和“禁止投资中药饮片的蒸、炒、炙、煅等炮制技术的应用及中成药保密处方产品的生产”,实现了制造业领域外资准入限制的全面清零。
商务部副部长兼国际贸易谈判副代表凌激在第二十四届中国国际投资贸易洽谈会开幕式上表示,商务部将扩大市场准入和自主开放,持续优化营商环境,鼓励更多优质外资进入中国市场。他还提到,将进一步完善外资企业圆桌会议制度,认真倾听并努力解决外资企业的合理诉求。
此外,通知还明确提出了在生物技术领域扩大开放的具体措施,包括允许外商投资企业在中国(北京)自由贸易试验区、中国(上海)自由贸易试验区、中国(广东)自由贸易试验区和海南自由贸易港从事人体干细胞、基因诊断与治疗技术开发和技术应用,以用于产品注册上市和生产。所有经过注册上市和批准生产的产品,可在全国范围使用。
为确保试点工作的顺利进行,通知还要求试点地区商务、卫生健康、人类遗传资源、药品监督管理主管部门要按照职责分工,加大政策宣传力度,主动对接有意愿的外商投资企业并加强服务,同时加强部门间会商,并在各自职责范围内依法对试点企业实施监督管理,及时识别、有效防范风险。
此次医疗领域扩大开放试点工作和外资准入负面清单的发布,不仅展示了我国进一步扩大开放的决心,也为外商投资提供了更多机遇。未来,随着政策的深入实施,我国医疗领域和外资准入将迎来更加广阔的发展前景。



郑重声明:以上内容与本站立场无关。本站发布此内容的目的在于传播更多信息,本站对其观点、判断保持中立,不保证该内容(包括但不限于文字、数据及图表)全部或者部分内容的准确性、真实性、完整性、有效性、及时性、原创性等。相关内容不对各位读者构成任何投资建议,据此操作,风险自担。股市有风险,投资需谨慎。如对该内容存在异议,或发现违法及不良信息,请发送邮件至yxiu_cn@foxmail.com,我们将安排核实处理。

