天齐锂业2024年度业绩预告:预计净利大幅亏损
AI导读:
天齐锂业发布2024年度业绩预告,预计归母净利亏损71亿元—82亿元,受锂产品市场波动及控股子公司定价机制错配影响,公司经营业绩出现阶段性亏损。
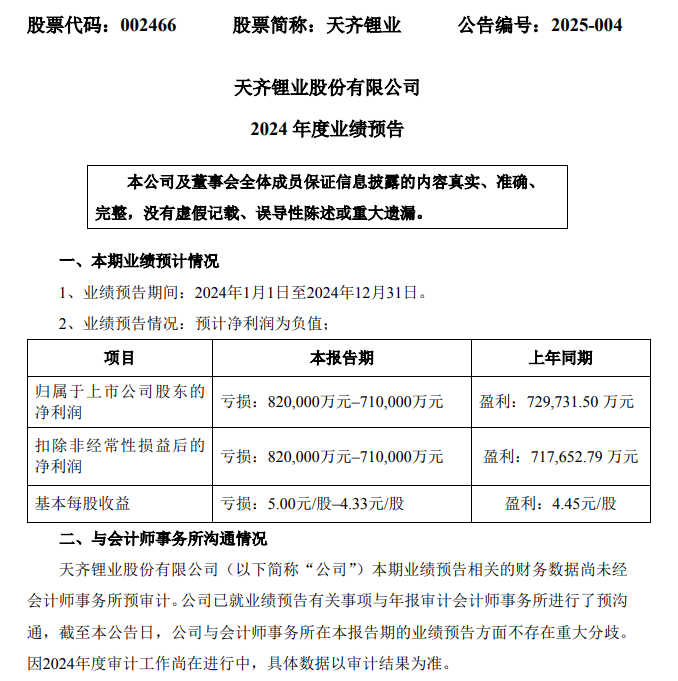
天齐锂业(股票代码:002466)于1月23日晚间正式发布了其2024年度业绩预告,预告显示公司今年预计将面临严峻的财务挑战,预计归母净利润将亏损71亿元至82亿元,而与之形成鲜明对比的是,去年同期公司还实现了72.97亿元的盈利。这一业绩预告引起了市场的广泛关注。
尽管天齐锂业在2024年度及第四季度实现了锂化合物及衍生品产销量的同比和环比增长,但市场环境的剧烈波动对公司的业绩产生了深远影响。在本报告期内,锂产品的市场价格整体大幅下滑,导致公司锂产品的销售价格及毛利较去年同期出现了显著下降。这种市场波动对公司的盈利能力构成了严峻考验。
此外,公司控股子公司Talison Lithium Pty Ltd(泰利森)的化学级锂精矿定价机制与公司锂化工产品销售定价机制之间存在时间周期的错配问题,进一步加剧了公司经营业绩的波动。这种定价机制的错配使得公司在本报告期内面临着更大的经营压力,从而导致了阶段性亏损的出现。
天齐锂业作为锂行业的领军企业,其业绩的波动不仅反映了当前锂市场的严峻形势,也提醒了投资者和行业从业者需要更加关注市场动态和风险因素。未来,随着市场环境的不断变化,天齐锂业将如何调整策略、应对挑战,值得市场密切关注。

(文章来源:证券时报)
郑重声明:以上内容与本站立场无关。本站发布此内容的目的在于传播更多信息,本站对其观点、判断保持中立,不保证该内容(包括但不限于文字、数据及图表)全部或者部分内容的准确性、真实性、完整性、有效性、及时性、原创性等。相关内容不对各位读者构成任何投资建议,据此操作,风险自担。股市有风险,投资需谨慎。如对该内容存在异议,或发现违法及不良信息,请发送邮件至yxiu_cn@foxmail.com,我们将安排核实处理。

