多地政府发放购房消费券提振市场
AI导读:
近日,多地政府推出购房消费券政策,旨在提振楼市及消费市场。南昌、郑州等地政府纷纷发放购房消费券,涵盖新建商品住宅购买者,旨在促进购房需求释放,提升市场情绪,但实际效果待观察。
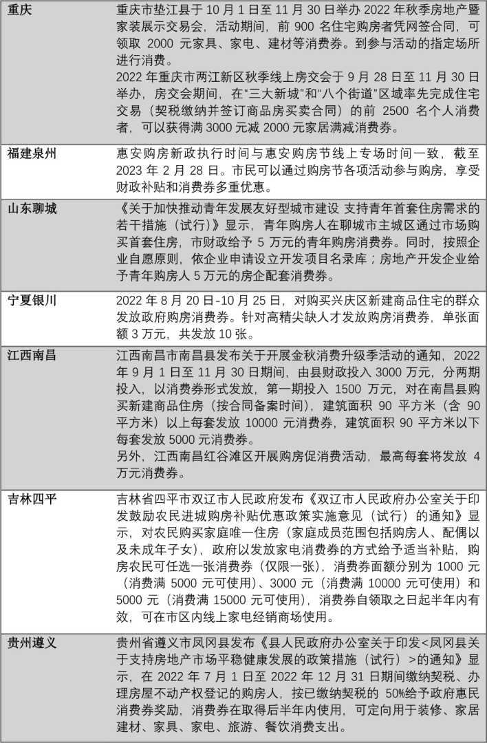
近日,多地政府为提振楼市及消费市场,纷纷推出购房消费券政策。10月10日,据微信公众号“江西省房地产业协会”消息,江西南昌红谷滩区启动了购房促消费活动,针对购买新建商品住宅的自然人,根据房屋面积大小,分别发放3万至4万元不等的消费券。
消费券的有效期至2023年3月31日,符合条件的购房人可在区政府指定平台领取,并在指定商户消费。南昌并非孤例,据澎湃新闻不完全统计,至少19个地方政策中提及购房发放消费券等相关活动,包括河南郑州、内蒙古呼和浩特、吉林长春等地。
以河南郑州为例,为配合2022金秋促消费系列活动,郑州在全市范围内发放购房家居家电消费券6000万元。凡在指定时间内购买商品住宅并完成网签备案手续的个人消费者,每人可申领5000元家居家电消费券。此外,宁夏银川市兴庆区也推出了“金秋购房季”活动,发放政府购房消费券,包括普通购房消费券、生育补贴购房消费券以及高精尖缺人才购房消费券。
中指研究院市场研究总监陈文静指出,近年来,受到疫情、宏观经济下行压力等因素影响,居民消费需求明显下滑,多地政府通过发放消费券,旨在促进当地消费需求,特别是针对受疫情影响严重的行业。对于房地产行业而言,购房消费券在促进居民购房积极性的同时,也释放了消费需求。然而,从目前市场反馈来看,购房消费券对市场情绪短期有带动,但对市场的实际提振效果并不明显。
诸葛找房数据研究中心高级分析师关荣雪则认为,多地新政提及购房发放消费券,对房地产及相关行业的发展具有积极意义。此举不仅能够在一定程度上促进购房需求释放,还能减轻购房者购房资金压力,提升购房意愿,带动楼市成交。同时,还能带动房地产相关板块的家电、装修等行业的消费活跃度走高。


郑重声明:以上内容与本站立场无关。本站发布此内容的目的在于传播更多信息,本站对其观点、判断保持中立,不保证该内容(包括但不限于文字、数据及图表)全部或者部分内容的准确性、真实性、完整性、有效性、及时性、原创性等。相关内容不对各位读者构成任何投资建议,据此操作,风险自担。股市有风险,投资需谨慎。如对该内容存在异议,或发现违法及不良信息,请发送邮件至yxiu_cn@foxmail.com,我们将安排核实处理。

