胖东来公布员工结婚执行标准引热议
AI导读:
胖东来公布员工结婚执行标准,包括不允许收取彩礼嫁妆和不依赖父母积蓄买房买车等规定,引发网友热议。该举措体现了企业对员工个人生活的关怀,也引发了社会对于企业福利制度和文化价值观的深入思考。
深圳商报·读创客户端记者陈琳琳报道
2025年1月3日,知名零售企业胖东来通过其抖音官方账号公布了一项关于员工结婚的执行标准。此举迅速在网络上发酵,“胖东来公布员工结婚执行标准”的话题迅速攀升至微博热搜榜首,引发了广泛的社会关注。

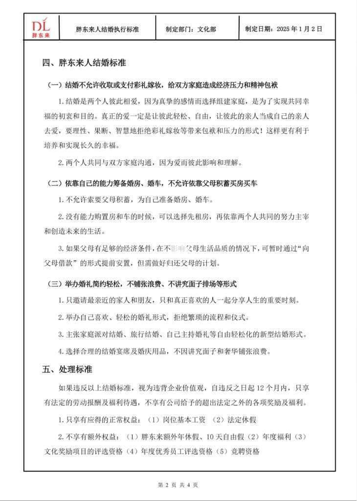
根据胖东来发布的文件内容,公司明确规定了员工在结婚时不允许收取或支付彩礼嫁妆,旨在减轻双方家庭的经济压力和精神负担。同时,文件还强调,员工结婚时不应依赖父母的积蓄来购买房产和车辆。
若父母具备足够的经济条件,且在不降低其生活品质的前提下,员工可以暂时通过“向父母借款”的形式进行安置,但必须制定明确的还款计划。

胖东来在文件中进一步指出,对于违反公司结婚标准的员工,将视为违背企业价值观。自违反之日起的12个月内,该员工将仅享有法定的劳动报酬及福利待遇,包括岗位基本工资和法定休假,而不再享有公司提供的额外奖励及福利。
这些额外权益包括胖东来额外年休假、10天自由假、年度福利、文化奖励项目的评选资格、年度优秀员工评选资格以及竞聘资格等。
值得注意的是,初婚员工可以自主选择是否申报“符合胖东来人结婚标准”。若选择不申报或申报未通过,则将无法享受上述额外权益。
该文件的发布引发了网友们的热议。部分网友认为,胖东来为员工提供优厚的薪资待遇,使其有能力自行购房购车,因此该规定具有合理性。然而,也有网友提出质疑,认为该规定可能仅适用于双方均为胖东来员工的家庭,否则在实际操作中可能会遇到冲突和困难。

胖东来此举不仅体现了企业对员工个人生活的关怀,也引发了社会对于企业福利制度和文化价值观的深入思考和讨论。
(文章来源:深圳商报·读创)
郑重声明:以上内容与本站立场无关。本站发布此内容的目的在于传播更多信息,本站对其观点、判断保持中立,不保证该内容(包括但不限于文字、数据及图表)全部或者部分内容的准确性、真实性、完整性、有效性、及时性、原创性等。相关内容不对各位读者构成任何投资建议,据此操作,风险自担。股市有风险,投资需谨慎。如对该内容存在异议,或发现违法及不良信息,请发送邮件至yxiu_cn@foxmail.com,我们将安排核实处理。

